• XSS.stack #1 – первый литературный журнал от юзеров форума

Криптовалюта Chia

lisa99

Мисс Марпл
Пользователь
Регистрация
07.02.2009
Сообщения
2 103
Решения
1
Реакции
912

Криптовалюта Chia. Обзор​



Начало. Хайп

Старт нового криптопроекта CHIA заметили все, и Вы тоже, наверное –майнинг|фарминг на жестких дисках вызвал резкий рост стоимости компонентов и их дефицит по всему миру.
Термин chia (чиа, семена растения) был выбран, чтобы подчеркнуть «экологичность» новой валюты, не требующей энергозатрат (vs BТC). Отсюда странные для IT с/х термины, которыми придется оперировать ниже: поля, участки (плоты), посевы, комбайны (харвестеры), фермы, фарминг.
С большинством криптовалют происходит так: их стоимость взлетает после листинга и падает, стабилизируясь, или скатываясь до нуля впоследствии. Chia (чиа) не стала исключением. Классического ICO не было. Тестовая сеть testnet трансформировалась в mainnet. Весь апрель в инете был в разгаре хайп, профессиональные майнеры переключались/расширялись на фарминг чиа. Награду (монетки с неизвестной стоимостью) вначале получить удавалось многим и это только подогревало страсти.
2 мая, накануне старта продаж на биржах новой криптовалюты XCH, купить диски большой емкости было уже невозможно нигде.

Хабр опубликовал статью со владельцем 1Птб объемов хранения. И таковой был не единственным. _ttps://habr.com/ru/company/ruvds/blog/554046/

Цитата:
было совершенно очевидно, что в проект надо заходить, а туда попасть на пресейл вместе с фондами, на предпродаже не было возможности. На самом деле основные деньги зарабатываются в криптовалюте не на спекуляциях, они зарабатываются на инвестициях, если есть возможность заходить в хорошие проекты на ранней стадии в период предпродаж, то хорошие результаты получаются. Flow например, 400 иксов, это просто безумие, безумные деньги. $1000 туда вложенная в сентябре сейчас имеет $400 000, представляете какие деньги...


Почему Chia?

Можно возразить, что криптовалют, в основе которых использование дискового пространства уже было немало. Ни одна из них не стала «убийцей биткойна» Еще один стартап? Да.
Причины массового интереса и некоего траста к новой криптовалюте, кратко.

Технические
  • · Отсутствие особых требований к материнской плате.
  • · Возможность майнинга на компьютере даже со встроенным графическим процессором без потери эффективности.
  • · Нет потребности в особо мощных блоках питания из-за незначительного энергопотребления.
  • · Не нужна установка системы дополнительного охлаждения для оборудования. Не нужны отдельные помещения даже для фермы.
  • · Простая установка HDD, SDD.
  • · Шум от работающих жестких дисков меньше, чем от видеокарт.
  • · Возможность использовать старые накопители, внешние диски

Экономические
  • · Поддержка производителей дисков/памяти
  • · Фигура разработчика — Брэма Коэна, создателя протокола BitTorrent
  • · Низкий порог входа (более рекламный посыл)
  • · «Стабфонд» от инвесторов – гарантия поддержки курса валюты
  • · Перспективы легализации
  • · язык ChiaLisp и платформа (предположительно) для написания смарт-контрактов
  • · кошельки, включая мультисиги

Перспективы (детальней)
  • Токен, циркулириующий внутри блокчейна Chia маркируется XCH
  • Премайн составляет 21 миллион XCH и хранится в качестве Стратегического Резерва
  • Награда за блок первые три года составляет 64 XCH для 32 майнеров. Каждые три года награда уменьшается в два раза и так четыре трехлетки, затем халвинг прекращается
  • В первый и последующие два года майнеры будут генерировать около 3.4 миллиона XCH в год, следующие три года в два раза меньше и т.д.
  • К концу шестого года после запуска, на руках пользователей будет 42% монет. Потребуется 21 год майнинга, чтобы сравнять объем монет на руках с объемом Стратегического Резерва
  • После запуска токена, компания собирается стать публичной и выйти на биржи NYSE и NASDAQ. Так как у компании будет Стратегический Резерв больше 50%, последний будет использоваться в качестве ETF, а цена акции фонда будет в высокой степени скоррелирована с ценой токена. Это впервые используемый подход, и, если все получится, то это сразу же распахнет двери в криптоэкономику для обычных инвесторов и различных институциональных фондов
  • Стратегический Резерв в первую очередь будет использоваться для создания ликвидности. Скажем, часть Резерва может быть отпущена биржам для торговли в долг под процент. Это будет первый и основной источник дохода компании. Также XCH из резерва будут использованы для адопции блокчейна, т.е. спонсирования разработки экосистемы.
Концепция проекта. Программно-техническая.
Для дальнейшего связного изложения нужно обратится к концепции чиа. Авторы утверждают, что совершили революцию в мире блокчейна, имея ввиду оригинальную концепцию построения сети и новый алгоритм консенсуса Накамото (с 2008г). Энергоемкие «доказательства работы» Proof of Work сменил принцип «доказательства пространства и времени» Proof of Space and Time, который опирается на двухэтапную аутентификацию блоков (пояснение ниже).
Майнеры в новой концепции называются "фермерами". Процесс майнинга заключается в «засеивании» участков (плотов) софтом, генерирующим хеши на основе публичного ключа фермера. Забегая наперед - плоты сами по себе угону не подлежат, они персонифицированы. Процесс засеивания достаточно капризен (для начинающих) и требователен к ресурсам. Формируются временные файлы, которые затем превращаются в рабочие участки, автоматически подключающиеся к фармингу – поиску блоков из блокчейна, соответствующих заданному условию.
Т.е. вычисление (BTC) заменяется поиском в содержании участков, записи имеют табличную форму.

Де-факто происходит розыгрыш монет, среди владельцев участков по принципу
  1. процента от общего пространства,
  2. приближенности найденного хеша к заданному. Цитата из FAQ «В такой системе пользователи хранят случайные числа –просматривают данные на своих жестких дисках за периоды времени, и их шанс выиграть Chia пропорционален выделенному им пространству»
  3. Сервер VDF, пафосно названный разработчиками Повелителем времени, "Timelord" (также Хранитель времени, также Хронограф), проверяет этот блок, формируя следующий, наращивая цепочку (высоту) блокчейна.
Теоретические замечания. Мне представляется, что несмотря на оригинальное название алгоритма блокчейна «Proof of Space and Time» мы на самом деле имеем дело с частным случаем все более применяемого алгоритма консенсуса Proof of Stake (PoS).

При алгоритме PoS процесс выбора следующего блока вплотную связан с «владением» (например, цепи с самым большим количеством криптоактивов в залоге или самым большим количеством голосов). При этом PoS не решает проблему того, кто именно создает каждый блок или интервал времени, через который появляются новые блоки. Таким образом, должны применяться дополнительные механизмы для решения данных вопросов.
В чистых PoS сетях валидаторы также должны генерировать новые блоки. Такие системы часто работают путем случайного выбора цепочки авторизированных создателей новых блоков из пула, причем, вероятность выбора прямо пропорциональна количеству средств в залоге. Проблема состоит в том, что в систему консенсуса должен быть внедрен некий рандомайзер.


В CHIA блокчейне таким генератором цепочки выступает сервер VDF. Его задача принять 256-битный вектор x из фермерского плота («вызов»), сгенерировать функцию, основанную на последовательных вычислениях ( важный принцип, позволяющий исключить преимущества распараллеливания блоков) и выдать данные с доказательством , что функция была оценена правильно. Включение значения в данные присланные VDF означает, что это значение комбинируется с выходом VDF, чтобы сгенерировать новое значение, которое используется в качестве ввода /вызова для следующего VDF.

posf.jpg


Поэтому VDF встраивается в цепочку, но при этом фиксируется новое значение (блок) между ними. Это используется для того, чтобы была линейная последовательность блоков, чередуя доказательства пространства с доказательствами времени.
Фермер получает монету, если отправленный им блок (хеш) максимально приближен к вычисленному Таймлордом.



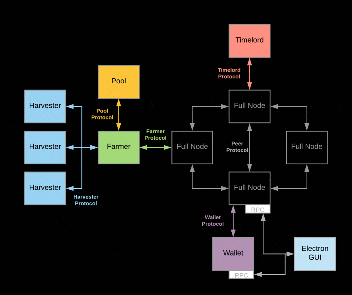
Сеть Chia
Упрощенная топология сети Чиа
396.gif

Как видим, в основе сети лежит протокол p2p, сеть одноранговая по топологии, что реализует идею Коэна о максимальной децентрализации. Обратная сторона медали – долгая синхронизация из-за неудобных для сети нодов.
Официальные пояснения, можно дополнить некоторыми замечаниями.
  1. Харвестеры – маломощные ПК, поддерживаюшие фарминг, вплоть до «малинки»
  2. Плоттинг всегда выполняется уже на относительно мощной машине (на схеме-фермерской)
  3. Фермер на данный момент может одновременно майнить соло и в пуле – что вызвало конфликт среди майнеров по миру. Официального пула на данный момент (публикации статьи) нет.
  4. Ноды, одинаковые по функциональности, равноправны.
  5. Кошельки для ноды необязательны.
Схема на самом деле неполная, но общий функционал передает.

Экономика CHIA

Текущая ситуация на рынке валюты и в ее майнинге. Давайте посмотрим, как обстоят дела с рынком этой валюты. С момента старта, график стоимости XCH выглядит следующим образом

chia07.jpg

Как видим, после старта продаж на биржах произошел резкий скачок стоимости монеты (токена). На форуме exploit.in висело объявление "скупаю монеты chia в любых объемах". Хайп на листинге себя оправдал.
Затем стоимость чиа стала проседать, что отчасти можно объяснить общим падением курса криптовалют по отношению к доллару. Ниже - график изменения стоимости BTC/USD примерно за это же время.
bitc.jpg


Можно предположить, и это кажется логичным, что чиа в цене скатится очень низко и заработать, вкладываясь в долгую, не получится. Однако, на мой взгляд (+ сторонняя аналитика), Чиа еще ожидает подъем. Почему?
1) в этом году организаторы планируют вывести акции на амер. биржу NASDAG, т.е. провети IPO
Таким образом, будет создана некая связь между белым рынком и рынком криптовалют, расширен объем инвестиций и общая капитализация.
2) экосистема, такое модное понятие/слово, для данного проекта еще не сформирована. Напомню - создатели обещают smart-контракты на базе ChiaLisp и удобные кошельки.
3) Производителям дисков, огромным пулам очень выгодно лоббировать рост данной криптовалюты.

И еще один довод. Можно привести пример изменения стоимости еще одной "файловой" валюты: Filecoin. Дешевая монета выросла в цене в три раза (причины в данном случае неважны).
ff.jpg




Как заработать на CHIA ?

1. В белую
2. Серыми методами
3. Черными методами

Рассмотрим по порядку каждый пункт. Сразу хотелось бы подчеркнуть, что все изложенное носит обзорный характер. Практического руководства - как разместить такие-то скрипты для брутфорса/кражи сид-фраз/фейков/эксплойтинга и поиметь что-то с жертвы - нет.

Белые методы
На данный момент это а) майнинг, б) трейдинг на биржах, в) покупка/продажа плотов г) услуги облачного майнинга

Майнинг соло (в одиночку) уже признан малодоходным занятием. Кто вообще этим занимается и зачем? Энтузиасты, которым возня с железом заменяет другие радости жизни, сисадмины, владеющие списанными дисками, либо клиентскими (чужими) серверами, и майнеры, сидящие на железе, которое хочется использовать по полной (майнинг других валют и "файловых".
Майнят чаще всего в пулах.
Детальней углубляться не хочется, суммы скушные. Остальные пункты, даже если я что-то упустила, все равно малоинтересны.

Серые методы

1. Нестандартное применение шеллов – превращаем чужие диски в поля для комбайнов. "Серый" майнинг

Напомню, что процесс добычи монет состоит из двух этапов.
(1) Плоттинг - т.е. генерация плотов=графиков=таблиц на мощных компьютерах с большим объемом оперативки, и местом под временные файлы плотов (желательно SSD)
(2) Фарминг - проверку выигрыша монеты, т.е просмотр сгенерированных хешей на плотах.
Основная мысль: если есть где наплоттить участки, то фармить их можно и на чужих серверах. На создание одного плота ~110 Гб (k=32) тратится в зависимости от конфигурации - от получаса до нескольких часов

Почему схема серая? Вряд ли кто-то будет всерьез охотится за теми, кто накидал кучу мусора на диск.
Если заниматься этим в промышленных масштабах, то судя по оценке майнеров, админ получит максимум 2-3-4 з/п сверху. Конечно, желающие полупассивно получать двойную з/п находятся.

Вот общая, упрощенная схема, как я себе представляю задействование своих/чужих дисковых пространств.

netnet.gif



2. Пул как хайп, экзит-скам

Пул – официальное объединение майнеров, т.е. их мощностей. Пулы в Чиа очень популярны, потому что в соло намайнить даже небольшие суммы становится все труднее: растет кол-во засеянныхх участков и вместе с тем сложность сети.

Есть еще одна особенность сети Чиа, касающаяся пулов. Согласно концепции одноранговости, все процедуры плоттинга выполняют фермерские машины. И, по задумке местных демиургов (Коэна, в частности), задача пула – концентрировать данные и кошельки и проверять блокчейны на плотах юзеров.

Схемы хайпа очевидны. Их две.
а) отбираем больше чем оговорено официально и существуем долго,
б) набираем нужное кол-во монеток и сливаемся

Вот пример как развернут функционал китайского пула (huobi). Первая колонка - машины майнеров. Вторая - общие с фермерами хранилища плотов. Третья - ядро Чиа и инструменты работы с БД.

20210430201910_99320.png



БЛЭК. Векторы атак на сеть и блокчейн CHIA

  1. Софт с бэкдорами на github/соцсети и пр.
  2. Атаки на фулл-ноды.
  3. Атаки на пулы
  4. Атака 51 + самый быстрый Повелитель времени
  5. Иное

1. Софт с бэкдорами
Так как весь софт для разработки блокчена Чиа открыт, то еще один скрипт, что-то оптимизирующий
· а) никого не удивит
· б) очень востребован, т.к. не хватает многих утилит для развертывания сети, мониторинга за процессами засевания, фарминга и пр. (просмотр логов, алерты, визуализация)
· в) впереди смарт-контракты на ChiaLisp
Вероятно, чем сложнее софт, тем дольше будет жить бэкдор, вставленный в какую-то версию обновления. Соответственно, снять урожай при бэкконнекте можно там, где это интересно.

2.Атаки на фулл-ноды и пулы
Известно, что порты нод у фермерских машин открыты. Не имея доступа к masscan-у, берем первый попавшийся сервер (full node) из сети chia. Порт открыт. Эксплойт найти не так просто, тем не менее, в случае удачи доступ будет получен к десяткам тысяч фермерских машин с кошельками chia.


8444port.gif



4. АТАКА 51% + самый быстрый Повелитель времени

Сети Чиа ребуется хотя бы один работающий Повелитель времени, чтобы продолжать рост блокчейна. Одна из ключевых особенностей Proofs of Time заключается в том, что при одном и том же Proof of Space их результат и доказательство всегда одинаковы.
На самом деле каждый сервер VDF выполняет одни и те же задачи для очередного звена блокчейна. Первый выигравший время вычислений (подтвердивший результат) – формирует «лотерейную монетку» - доказательство времени для данного доказательства пространства.

Резервные серверы VDF включаются в случае если основной сервер VDF по какой-то причине тормозит или не выполняет свои функции.

proof.gif


Появляется самая интересная мысль, на основе вышеизложенной информации. Зная IP, исходный код, открытые порты TimeLords подключить свой сервер, возможно, со своей математикой и пруфами (доказательствами пространства-времени).
Идеально, если он будет работать быстрее официальных.
При условии, что сеть Чиа максимально децентрализована, такая атака, предположительно, может даже оставаться некоторое время незамеченной, если в этом есть смысл – по крайней мере ее корыстная часть, особенно если замаскироваться «белыми» Повелителями времени.
Кроме того, потребуется также организовать и подготовить фермы, участвующие в атаке с учетом некоторых алгоритмов (предположительно) и довольно большое количество.

"Одна из замечательных особенностей нового консенсуса Chia заключается в том, что он делает почти невозможным для фермера с более быстрым Повелителем времени совершение злономеренных действий (атак)" - так считают девелоперы Из-за того, как работает новый консенсус, фермер с более быстрым Повелителем Времени в основном вынужден доказать время всем фермерам, выигравшим блоки вокруг него.
Наличие «злого», более быстрого Timelord-а может дать преимущество при попытке атаковать сеть на 51%, "поэтому по-прежнему важно, чтобы со временем мы приближали скорости Timelord к максимальным скоростям"- пишут разработчики. И далее:
"Мы рассчитываем, что у нас будет время и ресурсы, чтобы сделать это правильно и сделать версии оборудования с открытым исходным кодом широко доступными"
Самый интересный момент. Захват, управление Повелителем Времени – это практически контроль над всем криптопроектом.
Неудивительно, если кто-то это все же осуществит. (об успешно реализованной атаке 51% в блокчейне "шиткойна" я возможно расскажу позже, в другом месте)

5. DDOS

Ддос повелителей времени (а их сейчас мало), т.е. серверов VDF, способно парализовать работу всей сети, блокчейна на основе пиринговой сети. По моему разумению - именно ТаймЛорды - слабое звено в модели Коэна.
Что может дать ддос-атака на избранные машины?
Замедление или остановку работы - технический момент. Падение курса валюты - экономический момент, репутационные издержки - маркетинговый, инвестиционный момент.
Как это можно использовать для заработка? - возможно так, как делают локеры - найти кому выгодно и опустить конкурентов, либо играть в шорты (дамп).

Что касается остальных атак, типичных для блокчейн-проектов, они разбираются в этом документе: Chia Consensus.
_ttps://docs.google.com/document/d/1tmRIb7lgi4QfKkNaxuKOBHRmwbVlGL4f7EsBDr_5xZE/edit#heading=h.73fjjy2raz0e

  • · 51% (46%) attack:
  • · Extending many chains
  • · Faster VDF and 46% of space
  • · Chia space / global hard drive space
  • · 100% attack
  • · Short range replotting attack
  • · Faster VDF (but not 51% attack)
  • · Selfish Farming
  • · Farmer bribe trunk attack
  • · Farmer bribe foliage reorg attack
  • · Orphaning transaction blocks for transaction fees
  • · Orphan Rate
Авторы, разработчики, стараются показать несостоятельность попыток повторить что-то из вышеперечисленных известных схем для блокчейна чиа. Так ли это на самом деле – покажет время.
Список атак на блокчейн интересен. Статей, посвященных подробному анализу каждого вида атак, в рунете мало.

Источники
1. Сайт, посвященный обзору криптовалюты. https://chia-network.ru
2.
clmwMrewZwjjXWLltQOcV15nM6Z46lDCVoIMxUwS6CjSY6sMosaFEcbV72hwNJpjMNuykqjg1UomILN2GMbnlbOd5hN2g3znfDStvxB7Z2QwySSJ8Ux1TSMmlhm5CEjOkmWBO9Z9
consensus. Официальная документация. http://docs.google.com/document/d/1tmRIb7lgi4QfKkNaxuKOBHRmwbVlGL4f7EsBDr_5xZE/edit
3. Фарминг CHIA. https://cchia.ru/rukovodstvo-po-farmingu-chia-i-oshibki-nachinayushhix-majnerov/
4._Фарминг CHIA. Оптимизация оборудования. https://miningclub.info/threads/skr...judenija-i-vozmozhnye-puti-optimizacii.82301/
5. Принцип работы VDF -серверов. Verifiable Delay Functions Dan Boneh, Joseph Bonneau, and Ben Fisch. Stanford University. New York University June 26, 2019.
6. Описание работы серверов VDF. Программная часть. Официальный софт. https://github.com/Chia-Network/chia-blockchain/wiki/Timelords
7. Обзор защищенности chia блокчейна от известных блокчейн-атак. Информация разработчиков. Chia Consensus.
_ttps://docs.google.com/document/d/1tmRIb7lgi4QfKkNaxuKOBHRmwbVlGL4f7EsBDr_5xZE/edit#heading=h.73fjjy2raz0e
8. Chia 分布式部署详细文档,Chia架构模块结构 Подробная документация по распределенному развертыванию Chia, структура модуля архитектуры Chia в крупнейшем китайском пуле huobi
Перевод:
9. Сайт, с исследовательскими работами по методологии построения VDF серверов. https://vdfresearch.org/
10. chia 矿池bug - заметка о мошенничестве пулов (кит)
11. Сайт, обзор chia, eng https://chiadecentral.com/
12. Сайт со статистикой, данными по CHIA: https://www.chiaexplorer.com/charts/netspace

Можно добавить, что существует немало коммьюнити, ориентированных на chia: группы в reddit, пикабу, оф. форум, неофициальные, огромные ветки обсуждения на форуме майниг-клуб, тг-каналы и тд и тд
 

Вложения

  • filecoin.jpg
    filecoin.jpg
    21.6 КБ · Просмотры: 14
Последнее редактирование:
Да да да, все залейте .И в биток надо было по 57-60к влетать, и в чиа по 1.1к и в эфир по 4к , влетайте , не забывайте карты покупать по 270-300к при цене реальной в 65-70к, вы только влетайте мы вас ждём. Ах да, надо ещё прикупить всякого шлака на остатки , ну так , а вдруг x100-1000 . У меня один вопрос, почему вы все пытаетесь догнать уехавший поезд без билета ?) Не успели купить, не беда, 2-3 года обождите и будет и у вас x20-30
А чиа эта говно монета с премайном дай бог каждому столько, челы видно вложились неплохо + скорее всего поддержка от производителей ssd и ТД
В такое говно надо заходить со старта , а так очередное говно не стоющее внимания .
Ах да, стратум валить у пулов мы ещё в 16-17 году научились , если ты конечно участвовал тогда в движухе :) а так , самое интересное было пересаживать cpu монетки на gpu :) вот там да, норм вылетело со своими фермарми :) при учёте что все остальные пулы ложились отдыхать
 
если ты конечно участвовал тогда в движухе
не участвовала. усшла в строительный бизнес.
статья - по факту мусор для данного форума, тупая потеря времени на "оформление"
по хорошему, нужно было бы удалить
 
. Flow например, 400 иксов, это просто безумие, безумные деньги. $1000 туда вложенная в сентябре сейчас имеет $400 000, представляете какие деньги...
Знал бы прикуп, жил бы в Сочи.
Мне например не повезло с криптой. В 2018 году когда была просадка с 11.000 USD до 8.000 USD, несколько тревожных месяцев, слил битки, которые заработались по приколу во времена когда биткоин был чем-то вроде прикола, акций МММ и воспринимался скорее не как платежное средство, а как инновационная финансовая пирамида. Что сказать в свое оправдание? Понимаете, был такой период, такое время, что казалось что выше, дороже он не взлетит, и можно вообще ни с чем остаться....
Смотрю на курс, жалею, достаточно эмоционально, ведь на этот эквивалент долларов сейчас можно было бы купить не самую дешевую квартиру, сдавать ее беззаботно за приличную сумму, лучших пенсионных и не бывает.
Сейчас не хочу с ними связываться, расчеты даже не беру, знакомым заливают, кто заморачивается с криптой. И на эти качели уже не сяду пожалуй никогда.
Но есть люди, которым не свезло поболее. У меня знакомый 4 BTC слил примерно в это же время. Сейчас не дай Бог в разговоре тему криптовалют затронуть, там психопатические реакции возможны с его стороны ))
 
Пожалуйста, обратите внимание, что пользователь заблокирован
Мне например не повезло с криптой. В 2018 году когда была просадка с 11.000 USD до 8.000 USD, несколько тревожных месяцев, слил битки, которые заработались по приколу во времена когда биткоин был чем-то вроде прикола, акций МММ и воспринимался скорее не как платежное средство, а как инновационная финансовая пирамида. Что сказать в свое оправдание? Понимаете, был такой период, такое время, что казалось что выше, дороже он не взлетит, и можно вообще ни с чем остаться....
Это нормально, это часть психологии человека, потенциально потерянные шансы всегда тяготеют над здравым смыслом. У меня такое с акциями было, но вроде отучил себя паниковать в процессе. Эта вещь была достаточно забавно описана в книжке "Хулиномика", только не помню какую версию я читал, наверное третью.
 
наблюдаю в чате чиа майнеров обстановку, гавной воняет
Там изначально этим попахивала обстановка , галимый скам с кучей премайна , потихоньку разрабы сольют все свои монетки и поминай как звали
Как только хайп начали раскручивать не слово о премайне небыло, было бы изначально инфа хрен бы туда залетело столько народа
 


Напишите ответ...
  • Вставить:
Прикрепить файлы
Верх