Когда я нашёл эту уязвимость и сообщил о ней, она стала моим первым оплаченным баг-репортом на HackerOne. $35,000 — это также самая высокая награда, которую я получил от HackerOne (и я считаю, что самая высокая оплата от GitHub на сегодня). Многие найденные ошибки, кажется, — это удача и интуиция, вместе взятые. В этом посте я расскажу, как мыслил, приближаясь к цели.
А теперь подробнее.
При посещении приватной страницы сервер проверяет, существует ли файл куки
Обратите внимание, что этот куки использует префикс куки __Host-, который, в теории, в качестве дополнительной защиты в глубину, предотвращает его установку из JS с родительского домена.
На протяжении всего потока аутентификации такая информация, как исходный путь запроса и идентификатор страницы, хранится в параметрах запроса —
Возможно, лучший способ найти уязвимые места — поиграть. Исследуя поток аутентификации, я заметил, что парсинг page_id, похоже, игнорировал пробельные символы. Интересно, что он также рендерил параметр непосредственно в заголовок Set-Cookie. К примеру,
Псевдокод предположительно такой:
Другими словами, page_id преобразуется в целое число, а также отображается напрямую в заголовок Set-Cookie. Проблема была в том, что мы не можем отобразить текст напрямую. Несмотря на то, что у нас была классическая CRLF-инъекция, размещение любых непробельных символов привело к поломке парсинга целого. Мы могли бы прервать поток аутентификации, отправив
Дополнительное примечание: заголовок
Оказалось, что добавление нулевого байта прерывает парсинг целого. Другими словами, можно передать такую полезную нагрузку:
А вот и XSS!
Обратите внимание, что, если в заголовке есть нулевой байт, ответ будет отклонён. Таким образом, нулевой байт должен прийти в начале тела (это означает, что мы не можем выполнить атаку через инъекцию в заголовок).
Мы добились выполнения произвольного JavaScript на странице приватного домена. Единственная проблема — нужен способ обойти
Ну, ладно... неправильно говорить не во всех. Похоже, в смысле этого обхода уязвим только IE. Придётся постараться. А что, если атаковать сам
Вернёмся к истокам — RFC. В конце концов, я наткнулся на интересную идею — как нормализовать куки? В частности, как следует обращаться с куки с учётом верхнего регистра.
Оказывается, сервер приватных страниц GitHub при разборе куки-файлов игнорирует заглавные буквы. И у нас есть префиксный обход. А теперь собираем доказательство концепции атаки XSS!
Уже этого достаточно, чтобы заработать бонус в $5000. Но я хотел посмотреть, получится ли продвинуться дальше.
В то же время такая практика в проектировании несколько сомнительна. Получение токенами дополнительных привилегий потенциально может стать источником проблем безопасности.
Независимо от этого, такое кэширование — лёгкий способ усугубить атаку. Поскольку он делается на разобранном целочисленном значении, успешная атака на кэш с полезной нагрузкой XSS может повлиять на других пользователей, которые даже не взаимодействовали с вредоносной нагрузкой, как показано ниже:
Злоумышленник контролирует
Когда привилегированный пользователь посещает
Эти действия позволяют любому злоумышленнику с разрешениями на чтение приватной страницы постоянно атаковать поток аутентификации этой страницы. Ё-моё!
Ошибка в конфигурации приватных страниц позволяет публичным репозиториям также иметь свои собственные «приватные» страницы. После обычной аутентификации эти страницы открыты для всех. Если такая публично-приватная страница есть у организации, она доступна для чтения любому пользователю Github. Получить доступ можно так:
Это происходит, когда репозиторий приватных страниц делают публичным. Ситуация вполне правдоподобна: например, организация может изначально создать приватный репозиторий с соответствующей приватной страницей. Позже она может решить открыть исходный код проекта, изменив статус репозитория на общедоступный.
В комбинации с изложенным выше получается, что непривилегированный пользователь вне организации может с опорой на приватно-публичную страницу скомпрометировать потоки аутентификации внутренних приватных страниц.
В целом это даёт хорошее доказательство концепции, показывающее, как злоумышленник извне может использовать сотрудника организации, чтобы перейти на другие приватные страницы.
https://robertchen.cc/blog/gh-xss/pivot.mp4
Так мы заработали максимальный бонус CTF. Устойчивость достигается отравлением кэша или другим техниками, которые мы оставим читателям в качестве упражнения.
Автор оригинала: Robert Chen
Перевод Picard
Как началась история
Ковид ударил весной, в первый год старшей школы. От нечего делать между онлайн-занятиями я начал охоту за багами. Конкретно эта награда была за сообщение об уязвимости приватных страниц Github в рамках программы Баг Баунти. В частности, было и два бонуса CTF (capture the flag — состязание по типу захвата флага, здесь — в информационной безопасности):- $10000 чтение флага
flag.private-org.github.ioбез взаимодействия с пользователем. Бонус в $5000 за то, что флаг читается с аккаунта внутри приватной организации. - $5000: чтение флага
flag.private-org.github.ioчерез взаимодействие с пользователем.
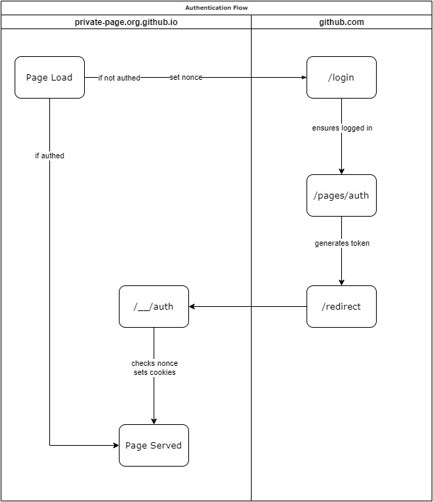
Поток аутентификации
Страницы GitHub размещаются в отдельном домене github.io, поэтому куки-файлы аутентификации github.com не отправляются на сервер приватных страниц. Таким образом, аутентификация частной страницы не имеет возможности определить личность пользователя без дополнительной интеграции с github.com, поэтому GitHub создал собственный поток аутентификации. И ввёл возможность существования багов. На момент отчёта этот поток выглядел так:
А теперь подробнее.
При посещении приватной страницы сервер проверяет, существует ли файл куки
__Host-gh_pages_token. Если этот файл не установлен или установлен неправильно, сервер приватной страницы перенаправит на https://github.com/login. Этот начальный редирект также устанавливает nonce, который хранится в куки __Host-gh_pages_session.Обратите внимание, что этот куки использует префикс куки __Host-, который, в теории, в качестве дополнительной защиты в глубину, предотвращает его установку из JS с родительского домена.
/login перенаправляет на /pages/auth?nonce=&page_id=&path=. Затем эта конечная точка генерирует временный куки-файл аутентификации, который она передаёт https://pages-auth.github.com/redirect в параметре token; nonce, page_id, и path присылаются аналогично./redirect просто перенаправляет на https://repo.org.github.io/__/auth. Эта последняя конечная точка затем устанавливает куки аутентификации для домена repo.org.github.io, __Host-gh_pages_token и __Host-gh_pages_id. Также вместе с ранее установленным __Host-gh_pages_session на валидность проверяется nonce.На протяжении всего потока аутентификации такая информация, как исходный путь запроса и идентификатор страницы, хранится в параметрах запроса —
path и page_id соответственно. Nonce также передаётся в параметре nonce. Хотя поток аутентификации, возможно, немного изменился (отчасти из-за этого отчёта), общая идея остаётся прежней.Эксплоит
CRLF возвращается
Первая уязвимость — CRLF-инъекция в параметреpage_id запроса https://repo.org.github.io/__/auth.Возможно, лучший способ найти уязвимые места — поиграть. Исследуя поток аутентификации, я заметил, что парсинг page_id, похоже, игнорировал пробельные символы. Интересно, что он также рендерил параметр непосредственно в заголовок Set-Cookie. К примеру,
page_id=12345%20 вернул это:
Код:
Set-Cookie: __Host-gh_pages_id=12345 ; Secure; HttpOnly; path=/
Код:
page_id = query.page_id
do_page_lookup(to_int(page_id))
set_page_id_cookie(page_id)
page_id=12345%0d%0a%0d%0a, но, кроме интересного ответа, никакого немедленного воздействия не было.
Код:
; Secure; HttpOnly; path=/
Cache-Control: private
Location: https://83e02b43.near-dimension.github.io/
X-GLB-L
Location: был добавлен после заголовка Set-Cookie, поэтому наш ответ Location выталкивает за пределы отправленных HTTP-заголовков. Это редирект на 302, но, несмотря на это, заголовок Location игнорируется и отображается содержимое тела.Из грязи в князи
Немного просмотрев на GitHub Enterprise (который дал доступ к исходному коду), я заподозрил, что сервер приватных страниц реализован на Nginx OpenResty. Будучи относительно низкоуровневым, возможно, он имел проблемы с нулевыми байтами. А попытка не пытка, правильно?Оказалось, что добавление нулевого байта прерывает парсинг целого. Другими словами, можно передать такую полезную нагрузку:
Код:
"?page_id=" + encodeURIComponent("\r\n\r\n\x00<script>alert(origin)</script>")
Обратите внимание, что, если в заголовке есть нулевой байт, ответ будет отклонён. Таким образом, нулевой байт должен прийти в начале тела (это означает, что мы не можем выполнить атаку через инъекцию в заголовок).
Мы добились выполнения произвольного JavaScript на странице приватного домена. Единственная проблема — нужен способ обойти
nonce. Параметры page_id и path известны, а nonce не позволяет нам отправлять жертв вниз по потоку аутентификации с отравленным page_id. Нам нужно либо зафиксировать, либо спрогнозировать nonce.Обходим nonce
Первое наблюдение — поддомены одной организации могут устанавливать куки-файлы друг на друга. Так происходит потому, что*.github.io нет в публичном списке суффиксов. Таким образом установленные на private-org.github.io куки передаются на private-page.private-org.github.io.Nonce обойти будет легко, если мы как-то сможем обойти защиту префикса __Host-. Просто установим фальшивый nonce на страницу поддомена того же уровня, значение будет передано ниже. К счастью, этот префикс не принудителен во всех браузерах...
Ну, ладно... неправильно говорить не во всех. Похоже, в смысле этого обхода уязвим только IE. Придётся постараться. А что, если атаковать сам
nonce? генерация выглядит надёжной, и, если честно, криптография — не моя сильная сторона. Найти обход применяемой в nonce энтропии, несмотря ни на что, — это казалось маловероятным. Как же тогда зафиксировать nonce?Вернёмся к истокам — RFC. В конце концов, я наткнулся на интересную идею — как нормализовать куки? В частности, как следует обращаться с куки с учётом верхнего регистра.
"__HOST-" — это то же самое, что "__Host-"? Легко убедиться, что в браузерах с куками разного регистра обращаются по-разному:
Код:
document.cookie = "__HOST-Test=1"; // works
document.cookie = "__Host-Test=1"; // fails
Код:
<script>
const id = location.search.substring("?id=".length)
document.cookie = "__HOST-gh_pages_session=dea8c624-468f-4c5b-a4e6-9a32fe6b9b15; domain=.private-org.github.io";
location = "https://github.com/pages/auth?nonce=dea8c624-468f-4c5b-a4e6-9a32fe6b9b15&page_id=" + id + "%0d%0a%0d%0a%00<script>alert(origin)%3c%2fscript>&path=Lw";
</script>
Отравление кэша
И вот ещё один недостаток дизайна — выяснилось, что в ответ на конечную точку/__/auth? кэшировалось только целое значение page_id. Само по себе это безвредно: установленный этой конечной точкой токен скопирован на личную страницу и не имеет никаких других привилегий.В то же время такая практика в проектировании несколько сомнительна. Получение токенами дополнительных привилегий потенциально может стать источником проблем безопасности.
Независимо от этого, такое кэширование — лёгкий способ усугубить атаку. Поскольку он делается на разобранном целочисленном значении, успешная атака на кэш с полезной нагрузкой XSS может повлиять на других пользователей, которые даже не взаимодействовали с вредоносной нагрузкой, как показано ниже:
Злоумышленник контролирует
unprivileged.org.github.io и хочет добраться до privileged.org.github.io. Он атакует поток аутентификации unprivileged.org.github.io — и полезная нагрузка XSS кэшируется.Когда привилегированный пользователь посещает
unprivileged.org.github.io, он подвергается XSS атаке на домен unprivileged.org.github.io. Куки могут устанавливаться на общем родительском домене org.github.io, поэтому теперь злоумышленник может атаковать privileged.org.github.io.Эти действия позволяют любому злоумышленнику с разрешениями на чтение приватной страницы постоянно атаковать поток аутентификации этой страницы. Ё-моё!
Публичные и приватные страницы
Чтобы получить бонус — 15000 долларов, нужно выполнить эту атаку с учётной записи пользователя, которого в организации нет. И нам везёт: мы можем злоупотребить тем, что кажется ещё одной ошибкой конфигурации — разделением страниц на «публичные» и «приватные».Ошибка в конфигурации приватных страниц позволяет публичным репозиториям также иметь свои собственные «приватные» страницы. После обычной аутентификации эти страницы открыты для всех. Если такая публично-приватная страница есть у организации, она доступна для чтения любому пользователю Github. Получить доступ можно так:
Это происходит, когда репозиторий приватных страниц делают публичным. Ситуация вполне правдоподобна: например, организация может изначально создать приватный репозиторий с соответствующей приватной страницей. Позже она может решить открыть исходный код проекта, изменив статус репозитория на общедоступный.
В комбинации с изложенным выше получается, что непривилегированный пользователь вне организации может с опорой на приватно-публичную страницу скомпрометировать потоки аутентификации внутренних приватных страниц.
В целом это даёт хорошее доказательство концепции, показывающее, как злоумышленник извне может использовать сотрудника организации, чтобы перейти на другие приватные страницы.
https://robertchen.cc/blog/gh-xss/pivot.mp4
Так мы заработали максимальный бонус CTF. Устойчивость достигается отравлением кэша или другим техниками, которые мы оставим читателям в качестве упражнения.
Заключение
Этой уязвимости присвоили высокий приоритет, базовая выплата составила 20 000 долларов, а с бонусом CTF мы заработали 35 000 долларов. Довольно круто, что такая относительно малоизвестная уязвимость, как инъекция CRLF, обнаружилась на GitHub. Хотя большая часть кода написана на Ruby, некоторые компоненты, такие как аутентификация приватной страницы, написаны не на этом языке и могут быть уязвимы к низкоуровневым атакам. В общем, везде, где есть сложные взаимодействия, ошибки только ждут, чтобы мы их нашли.Автор оригинала: Robert Chen
Перевод Picard