• XSS.stack #1 – первый литературный журнал от юзеров форума

Делаем Кодграббер своими руками

PROVODA

RAID-массив
Пользователь
Регистрация
06.07.2020
Сообщения
59
Реакции
43
Всем привет!
Это комплекс, который содержит в себе кодграббер, пакета-анализатор и циничную глушилку, которая валит весь эфир на 433.92мГц. Проект выполнен на микроконтроллере PIC18F252 и LCD 3310. Комплекс предназначен для исследовательских целей, он позволит понять кое какие принципы работы охранных систем, также поможет разоблачить не добросовестных производителей автосигнализаций.


Давайте я по подробней опишу, как все работает. Начну с меню кодграббера, при включении прибора, на дисплее появится надпись «ВВЕДИТЕ КОД». Внизу мы увидим поле для его заполнения, курсор будет установлен на первую ячейку. Код состоит из 6 ячеек, вводимое значение будет от 0 до F. Думаю, для продвинутых юзеров не стоит объяснять, что пароль трех байтный, а это 256 умноженное на 256 и умноженное на 256 комбинаций, всего 16777216 комбинаций. В случаи неверного ввода, загорится надпись «ОШИБКА», которая будет моргать, после некоторого времени, устройство перейдет в запрос кода. По этому, кроме вас ни кто кодграббер не включит. После ввода пароля, загорится надпись «КОД ПРИНЯТ» и наш адрес «WWW.PHREAKER.US». Далее через несколько секунд, включится основное меню.


Меню будет содержать три закладки «КОДГРАББЕР» «АНАЛИЗАТОР» «ПОМЕХА» и логотип форума. Нужную функцию мы будем выбирать джостиком-курстором, который будет сделан из пяти кнопок. Перемещая кнопкой стрелки указатели, мы выбираем любую из трех функций. Чтобы включить выбранную функцию, мы нажимаем кнопку в середине джойстика.


Например, мы выбрали функцию «ПОМЕХА», на дисплее загорится надпись «РЕЖИМ ПОМЕХИ» «ЧАСТОТА 433.92» «МОДУЛЯЦИЯ» и «50 ГЦ». Чтобы переключить частоту модуляции глушения эфира, нужно джойстиком нажать вниз, шаг регулировки помехи 50Гц, ее можно менять от 50Гц до 600Гц. Что бы выйти в основное меню, можно нажать любую из боковых кнопок джойстика, левую или правую.


Режим анализатора включается аналогично, просто наводим стрелки и жмем джойстик в середину. После входа в это меню, нас ждет небольшая анимация, сверху в низ начнут появляться знакомые вам надписи, <=COD <=HOP <=FIX <=BUT и логотип форума, все! анализатор ждет пакета, эфир сканируется. После перехвата кода, а он определяется автоматически, кодграббер отобразит в верхней строчке принадлежность перехваченного пакета. Например, KEELOQ <=COD или STARLINE <=COD. При попадании нового кода, старый им замещается. Выход из анализатора, так же боковыми кнопками, любой.


Теперь заходим в меню кодграббера, загорится надпись «СКАНИРОВАНИЕ» «ВКЛЮЧЕНО» «433.92» и наш логотип, в этой закладке вас также встретит анимация. Внизу пробежит черная полоска и после того, как она будет исчезать, она откроет нам надпись «WWW.PHREAKER.US». После этого кодграббер ждет посылку, как только в эфире появится пакет от пульта, кодграббер пускает помеху и сразу на дисплее выводит надпись «ПРИНЯТ ПАКЕТ». Двумя строчками ниже загорится шифрованная часть первой посылки. Далее кодграббер будет находится в ожидании второй посылки, где то около 5 секунд, если она придет, то в нижних строчках загорится вторая шифрованная часть и ниже серийник с нажатой кнопкой. Все, две посылки мы сграбили! Самая фишка, это то, что после приема двух пакетов, в самой нижней строчке, будет гореть индикатор эфира, если нажать на пульт, то мы увидим, что шкала темнеет, все происходит довольно динамично. По этой шкале можно судить о том, что идет ответ от машины к пульту, когда мы будем ее открывать кодграббером.



Что бы выпустить перехваченные коды из кодграббера, достаточно нажать джойстик по середине, внизу загорится надпись «ОТПРАВКА КОДА». Напротив первого хоппинга и серийника загорятся стрелки, это в эфир пошел первый пакет, затем загорятся стрелки на против второго хопинга и серийника, это в эфир пошел второй перехваченный пакет. Выйти из этого меню можно также левой или правой кнопкой джойстика. Если пакет не побился, в силу каких то обстоятельств, то надпись на дисплее будет замещена новым пакетом, который пройдет в эфир. Во время ожидания второго пакета, это в течении 5 секунд, из меню выходить нельзя, так как программа отрабатывает эфир, а не сканирование кнопок джойстика! На функцию кодграббера будут наложены небольшие ограничения, так как этот проект направлен на исследовательские цели в первую очередь.


Скажу честно, программа еще не доработана, особенно в плане дизайна, это оказалось намного сложнее, чем я думал. Полноценная версия будет размещена в закрытом разделе, как только я ее закончу. Пароль входа в кодграббер, я буду давать лично, когда увижу, что вы этот проект реально воплотили в железе! На случай моего преждевременного ухода, дубликат ключа будет у exchange! Фотографии меню я прилагаю, все более чем наглядно. Прошивка будет ориентирована на китайскую версию LCD 3310. В ближайшее время я выложу еще дубликат этой прошивки, но для оригинального дисплея, что бы вы смогли беспрепятственно все воплотить, при наличии любого дисплея в вашем магазине.


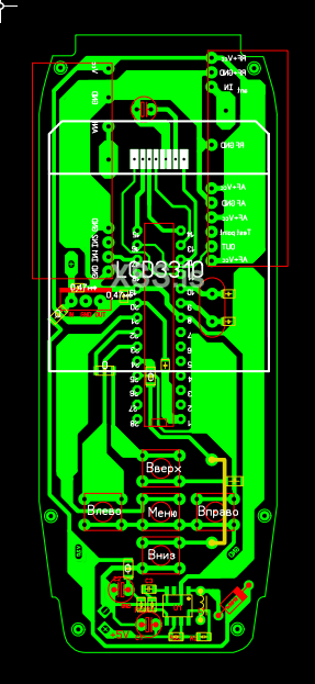
Приемник и передатчик подключаем любой на 433.92мГц, уровень входа и выхода 5в. Кнопки

джойстика программно подтянуты к +5в, соответственно при нажатии сажаются на землю (ноль).



Приемник PORTC,5 -16 нога контроллера.


Передатчик PORTC,6 -17 нога контроллера.


Центральная кнопка джойстика PORTB,0 - 21нога контроллера.


Вверх PORTB,1 – 22 нога контроллера.


Вниз PORTB,3 – 24 нога контроллера.


Вправо PORTB,2 – 23 нога контроллера.


Влево PORTB,4 – 25 нога контроллера.


Питание LCD только от контроллера!!!!

Питание LCD PORTC,0 - 11 нога контроллера.


Ресет LCD PORTC,1 - 12 нога контроллера.



Линия DC в LCD PORTC,2 -13 нога в контроллере.


Линия данных в LCD PORTC,3 – 14 нога в контроллере.


Линия тактирования в LCD PORTC,4 -15 нога в контроллере.


Землю (общий провод) LCD, берем в произвольном месте.


s01922798.jpg



s43584520.jpg



s53303281.jpg



s66401420.jpg



s92062664.jpg



s57380588.jpg



s00733048.jpg



s47813283.jpg



s48994681.jpg



s57670249.jpg



s22461953.jpg



s06875360.jpg



Схема ПУБЛИЧНАЯ!!!!!!!!!!
1594118679300.png
1594118474000.png

Удачи в сборке
 

Вложения

  • pcf8812.pdf
    201 КБ · Просмотры: 47
  • исходник.txt
    167 КБ · Просмотры: 51
  • прошивка.zip
    9.1 КБ · Просмотры: 42
  • схема.zip
    41.1 КБ · Просмотры: 48
Последнее редактирование:
А то что текст отдельно а картинки отдельно так и задумано?
 
А то что текст отдельно а картинки отдельно так и задумано?
это своя статья или копипаст возник вопрос, просто уже много раз подобное видал. Просто если человек писал бы эстетичн7о, то старался бы сделать конфеткой.
 
это своя статья или копипаст возник вопрос, просто уже много раз подобное видал. Просто если человек писал бы эстетичн7о, то старался бы сделать конфеткой.
Копипаст. Я потом напишу свою статью про глушилку( можешь потом хоть весь инет посмотреть)
 
Копипаст. Я потом напишу свою статью про глушилку( можешь потом хоть весь инет посмотреть)
Я ничего и не говорю, просто сделал предположение просто по графической памяти, что где то читал и видел схожие фото
 
Всем привет!
Это комплекс, который содержит в себе кодграббер, пакета-анализатор и циничную глушилку, которая валит весь эфир на 433.92мГц. Проект выполнен на микроконтроллере PIC18F252 и LCD 3310. Комплекс предназначен для исследовательских целей, он позволит понять кое какие принципы работы охранных систем, также поможет разоблачить не добросовестных производителей автосигнализаций.


Давайте я по подробней опишу, как все работает. Начну с меню кодграббера, при включении прибора, на дисплее появится надпись «ВВЕДИТЕ КОД». Внизу мы увидим поле для его заполнения, курсор будет установлен на первую ячейку. Код состоит из 6 ячеек, вводимое значение будет от 0 до F. Думаю, для продвинутых юзеров не стоит объяснять, что пароль трех байтный, а это 256 умноженное на 256 и умноженное на 256 комбинаций, всего 16777216 комбинаций. В случаи неверного ввода, загорится надпись «ОШИБКА», которая будет моргать, после некоторого времени, устройство перейдет в запрос кода. По этому, кроме вас ни кто кодграббер не включит. После ввода пароля, загорится надпись «КОД ПРИНЯТ» и наш адрес «WWW.PHREAKER.US». Далее через несколько секунд, включится основное меню.


Меню будет содержать три закладки «КОДГРАББЕР» «АНАЛИЗАТОР» «ПОМЕХА» и логотип форума. Нужную функцию мы будем выбирать джостиком-курстором, который будет сделан из пяти кнопок. Перемещая кнопкой стрелки указатели, мы выбираем любую из трех функций. Чтобы включить выбранную функцию, мы нажимаем кнопку в середине джойстика.


Например, мы выбрали функцию «ПОМЕХА», на дисплее загорится надпись «РЕЖИМ ПОМЕХИ» «ЧАСТОТА 433.92» «МОДУЛЯЦИЯ» и «50 ГЦ». Чтобы переключить частоту модуляции глушения эфира, нужно джойстиком нажать вниз, шаг регулировки помехи 50Гц, ее можно менять от 50Гц до 600Гц. Что бы выйти в основное меню, можно нажать любую из боковых кнопок джойстика, левую или правую.


Режим анализатора включается аналогично, просто наводим стрелки и жмем джойстик в середину. После входа в это меню, нас ждет небольшая анимация, сверху в низ начнут появляться знакомые вам надписи, <=COD <=HOP <=FIX <=BUT и логотип форума, все! анализатор ждет пакета, эфир сканируется. После перехвата кода, а он определяется автоматически, кодграббер отобразит в верхней строчке принадлежность перехваченного пакета. Например, KEELOQ <=COD или STARLINE <=COD. При попадании нового кода, старый им замещается. Выход из анализатора, так же боковыми кнопками, любой.


Теперь заходим в меню кодграббера, загорится надпись «СКАНИРОВАНИЕ» «ВКЛЮЧЕНО» «433.92» и наш логотип, в этой закладке вас также встретит анимация. Внизу пробежит черная полоска и после того, как она будет исчезать, она откроет нам надпись «WWW.PHREAKER.US». После этого кодграббер ждет посылку, как только в эфире появится пакет от пульта, кодграббер пускает помеху и сразу на дисплее выводит надпись «ПРИНЯТ ПАКЕТ». Двумя строчками ниже загорится шифрованная часть первой посылки. Далее кодграббер будет находится в ожидании второй посылки, где то около 5 секунд, если она придет, то в нижних строчках загорится вторая шифрованная часть и ниже серийник с нажатой кнопкой. Все, две посылки мы сграбили! Самая фишка, это то, что после приема двух пакетов, в самой нижней строчке, будет гореть индикатор эфира, если нажать на пульт, то мы увидим, что шкала темнеет, все происходит довольно динамично. По этой шкале можно судить о том, что идет ответ от машины к пульту, когда мы будем ее открывать кодграббером.



Что бы выпустить перехваченные коды из кодграббера, достаточно нажать джойстик по середине, внизу загорится надпись «ОТПРАВКА КОДА». Напротив первого хоппинга и серийника загорятся стрелки, это в эфир пошел первый пакет, затем загорятся стрелки на против второго хопинга и серийника, это в эфир пошел второй перехваченный пакет. Выйти из этого меню можно также левой или правой кнопкой джойстика. Если пакет не побился, в силу каких то обстоятельств, то надпись на дисплее будет замещена новым пакетом, который пройдет в эфир. Во время ожидания второго пакета, это в течении 5 секунд, из меню выходить нельзя, так как программа отрабатывает эфир, а не сканирование кнопок джойстика! На функцию кодграббера будут наложены небольшие ограничения, так как этот проект направлен на исследовательские цели в первую очередь.


Скажу честно, программа еще не доработана, особенно в плане дизайна, это оказалось намного сложнее, чем я думал. Полноценная версия будет размещена в закрытом разделе, как только я ее закончу. Пароль входа в кодграббер, я буду давать лично, когда увижу, что вы этот проект реально воплотили в железе! На случай моего преждевременного ухода, дубликат ключа будет у exchange! Фотографии меню я прилагаю, все более чем наглядно. Прошивка будет ориентирована на китайскую версию LCD 3310. В ближайшее время я выложу еще дубликат этой прошивки, но для оригинального дисплея, что бы вы смогли беспрепятственно все воплотить, при наличии любого дисплея в вашем магазине.


Приемник и передатчик подключаем любой на 433.92мГц, уровень входа и выхода 5в. Кнопки

джойстика программно подтянуты к +5в, соответственно при нажатии сажаются на землю (ноль).



Приемник PORTC,5 -16 нога контроллера.


Передатчик PORTC,6 -17 нога контроллера.


Центральная кнопка джойстика PORTB,0 - 21нога контроллера.


Вверх PORTB,1 – 22 нога контроллера.


Вниз PORTB,3 – 24 нога контроллера.


Вправо PORTB,2 – 23 нога контроллера.


Влево PORTB,4 – 25 нога контроллера.


Питание LCD только от контроллера!!!!

Питание LCD PORTC,0 - 11 нога контроллера.


Ресет LCD PORTC,1 - 12 нога контроллера.



Линия DC в LCD PORTC,2 -13 нога в контроллере.


Линия данных в LCD PORTC,3 – 14 нога в контроллере.


Линия тактирования в LCD PORTC,4 -15 нога в контроллере.


Землю (общий провод) LCD, берем в произвольном месте.


s01922798.jpg



s43584520.jpg



s53303281.jpg



s66401420.jpg



s92062664.jpg



s57380588.jpg



s00733048.jpg



s47813283.jpg



s48994681.jpg



s57670249.jpg



s22461953.jpg



s06875360.jpg



Схема ПУБЛИЧНАЯ!!!!!!!!!!Посмотреть вложение 12007Посмотреть вложение 12006

Удачи в сборке
прошивка где?
Я ничего и не говорю, просто сделал предположение просто по графической памяти, что где то читал и видел схожие фото
Спасибо за замечание,приму к сведению. повторяюсь СХЕМА И ФОТО ПУБЛИЧНЫЕ)
 
Я сделал статью Бюджетного код граббера. Так то конечно можно все что хочешь купить)
да я имел ввиду не оригинал, а подделку из аля китая. Она вроде работает за свои 10к рубликов (хоть и сдохла через месяц использования, НУ КАК ГОВОРИТСЯ "ничего долго не живет".)
 
да я имел ввиду не оригинал, а подделку из аля китая. Она вроде работает за свои 10к рубликов (хоть и сдохла через месяц использования, НУ КАК ГОВОРИТСЯ "ничего долго не живет".)
Ну вот поэтому я сделал статью про бюджетный самодельный код Грабер))) подскажи какую статью сделать)
 
hackrf купи и будет тебе счастье!
подскажи какое ПО будет работать по брутфорсу шифрованного сигнала? А то на нужную сигналку еще не сделали граббер. Может ссылки на нишевый форум дашь. Буду благодарен.
 


Напишите ответ...
  • Вставить:
Прикрепить файлы
Верх