• XSS.stack #1 – первый литературный журнал от юзеров форума

Статья Новый способ внедрения вредоносного кода в андроид приложения

weaver

31 c0 bb ea 1b e6 77 66 b8 88 13 50 ff d3
Забанен
Регистрация
19.12.2018
Сообщения
3 301
Решения
11
Реакции
4 622
Депозит
0.0001
Пожалуйста, обратите внимание, что пользователь заблокирован
silent_night.png


Содержание статьи
  • Предисловие
  • Недостатки текущего подхода
  • Описание нового подхода
  • Приемущества нового подхода
  • Выявление необходимых модификаций в AndroidManifest.xml и патчинг
  • Создание файлов, для внедрения в целевое приложение
  • Выявление необходимых модификаций в DEX и патчинг
  • Результаты
  • Ограничения нового подхода
  • Дальнейшие улучшения PoC
  • FAQ
Предисловие
Авторы идеи: Ербол & Thatskriptkid

Автор рисунка: @alphin.fault instagram

Автор статьи и proof-of-concept кода: Thatskriptkid

Proof-of-Concept


Целевая аудитория статьи - люди, которые имеют представление о текущем способе заражения андроид приложений через патчинг smali кода и хотят узнать о новом и более эффективном способе. Если вы не знакомы с текущей практикой заражения, то прочитайте мою статью - Воруем эцп, используя Man-In-The-Disk, глава - “Создаем payload”. Техника описаная здесь, полностью была придумана нами, в сети отсутствует какое-либо описание подобного способа.


Наш способ:

  1. Не использует баги или уязвимости андроида
  2. Не предназначен для крякинга приложений (удаление рекламы, лицензии и т.д.)
  3. Предназначен для добавления вредоносного кода, без какого-либо вмешательства в работу целевого приложения или его внешний вид.
Недостатки текущего подхода
Способ внедрения вредоносного кода, с помощью декодирования приложения до smali кода и его патчинг - является единственным и широко практикуемым на сегодняшний день. smali/backsmali - единственный инструмент, используемый для этого. На основе него строятся все известные инфекторы, например:

  1. backdoor-apk
  2. TheFatRat
  3. apkwash
  4. kwetza
Малварь также использует smali/backsmali и патчинг. Схема работы трояна Android.InfectionAds.1:

1593983716638.png


Декодирование и патчинг предполагают изменение оригинального classesN.dex файла. Это приводит к двум проблемам:

  1. Выход за пределы лимита в 65536 методов в одном DEX файле, если вредоносного кода слишком много
  2. Приложение может проверять целостность DEX файлов
Декодирование/дизассемблирование DEX - это сложный процесс, требующий постоянного обновления и сильно зависящий от версии андроида.

Практически все доступные инструменты для заражения/модификации написаны на Java и/или зависят от JVM - это сильно сужает область использования и делает невозможным запуск инфектора на роутерах, встроенных системах, системах без JVM и т.д.

Описание нового подхода
В андроиде существует несколько типов запуска приложений, один из них называется cold start. Cold start - запуск приложения впервые.

1593983745190.png


Выполнение приложения начинается с создания Application объекта. Большинство андроид приложений имеют свой Application класс, который должен наследоваться от основного класса android.app.Applciation. Пример класса:

Код:
package test.pkg;
import android.app.Application;
public class TestApp extends Application {

    public TestApp() {}

    @Override
    public void onCreate() {
        super.onCreate();
    }
}

Класс test.pkg.TestApp должен быть прописан в AndroidManifest.xml. Пример манифеста:

Код:
<?xml version="1.0" encoding="utf-8"?>
<manifest xmlns:android="http://schemas.android.com/apk/res/android"
    package="com.example">

    <application
        android:icon="@mipmap/ic_launcher"
        android:label="Test"
        android:roundIcon="@mipmap/ic_launcher_round"
        android:name="test.pkg.TestApp">
    </application>
</manifest>


Процесс запуска такого приложения:


1593983828057.png



Были определены основные требования к нашей технике заражения:
  1. Выполнение вредоносного кода, при старте приложения
  2. Сохранение всех этапов процесса запуска оригинального приложения
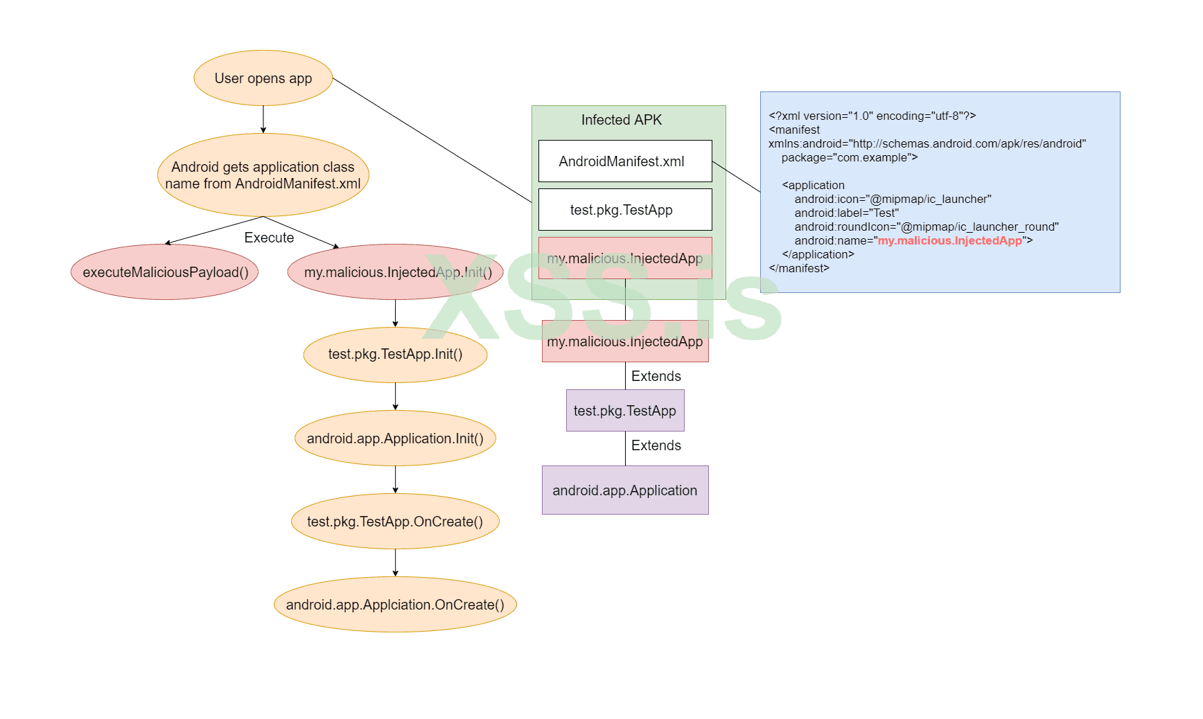
Внедрение вредоносного кода происходило в стадии алгоритма cold start:Application Object creation->Application Object Constructor. Был создан вредоносный Application класс, внедрен в приложение и прописан в AndroidManifest.xml, вместо изначального. Чтобы сохранять прежнюю цепочку выполнения, он был наследован от test.pkg.TestApp.

Вредоносный Application класс:

Код:
package my.malicious;
import test.pkg;
public class InjectedApp extends TestApp {

    public InjectedApp() {
        super();
        executeMaliciousPayload();
    }
}

Модифицированный AndroidManifest.xml:

Код:
<?xml version="1.0" encoding="utf-8"?>
<manifest xmlns:android="http://schemas.android.com/apk/res/android"
    package="com.example">

    <application
        android:icon="@mipmap/ic_launcher"
        android:label="Test"
        android:roundIcon="@mipmap/ic_launcher_round"
        android:name="my.malicious.InjectedApp">
    </application>
</manifest>


Процесс запуска вредоносного кода внутри зараженного приложения (красным выделены модификации):


1593983904016.png



Примененные модификации:

  1. В приложение добавлен класс my.malicious.InjectedApp
  2. В AndroidManifest.xml заменена строка test.pkg.TestApp на my.malicious.InjectedApp
Приемущества нового подхода
Существует возможность применить необходимые модификации к APK:

  1. Без дизассемблирования/сборки DEX
  2. Без декодирования/кодирования манифеста
  3. Без внесения изменений в оригинальные DEX файлы
Данные факты позволяют заражать практически любое существующее приложение, без ограничений. Добавление своего класса и изменение манифеста работает намного быстрее, чем декодирование. Внедренный нашей техникой вредоносный код стартует сразу, а нее по определнному событию, так как мы внедряемся в самое начало процесса запуска приложения. Описанная техника заражения не зависит от архитектуры и версии андроида (за небольшим исключением).

PoC для демонстрации был написан на Go и готов к расширению до полноценного инструмента. PoC компилируется в один целостный бинарный файл и не использует никаких зависимостей в рантайме. Использование Go позволяет, с помощью кросскомпиляции, собрать инфектор для практически любой архитектуры и ОС.

Тестирование приложений, зараженных PoC проводилось на:

Код:
NOX player 6.6.0.8006-7.1.2700200616, Android 7.1.2 (API 25), ARMv7-32
NOX player 6.6.0.8006-7.1.2700200616, Android 5.1.1 (API 22), ARMv7-32
Android Studio Emulator, Android 5.0 (API 21), x86
Android Studio Emulator, Android 7.0 (API 24), x86
Android Studio Emulator, Android 9.0 (API 28), x86_64
Android Studio Emulator, Android 10.0 (API 29), x86
Android Studio Emulator, Android 10.0 (API 29), x86_64
Android Studio Emulator, Android API 30, x86
Xiaomi Mi A1


Удалось удачно заразить огромное количество приложений (по понятным причинам имена скрыты). Удалось заразить приложения, которые не поддаются декодированию, с помощью smali/backsmali, а значит и любого существующего инструмента.

Выявление необходимых модификаций в AndroidManifest.xml и патчинг
Одной из модификаций, необходимой для заражения, является замена строки в AndroidManifest.xml. Существует возможность пропатчить строку, без декодирования/кодирования манифеста.

APK содержат манифест в бинарном, закодированом виде. Структура бинарного манифеста недокументирована и представляет собой кастомный алгоритм кодирования XML от Google. Для удобства было создано описание на языке Kaitai Struct, которое может быть использовано, а качестве документации.

Структура AndroidManifest.xml (в скобках - размер в байтах):

1593983970510.png


Для определения изменений в манифесте, после патчинга оригинального имени Application класса на вредоносное, были разработаны два приложения, с разными имена классов. Приложения были собраны в APK и распакованны, для получения бинарных манифестов.

Пример оригинального манифеста, с именем Application - test.pkg.TestApp:

Код:
<?xml version="1.0" encoding="utf-8"?>
<manifest xmlns:android="http://schemas.android.com/apk/res/android"
    package="com.qoogle.service.outbound.thread.safe.eng.packages.packas.pack.level.random">

    <application
        android:icon="@mipmap/ic_launcher"
        android:label="MinDEX"
        android:roundIcon="@mipmap/ic_launcher_round"
        android:name="test.pkg.TestApp">
    </application>

</manifest>


Пример пропатченного манифеста, с именем Application - test.pkg.TestAppAAAAAAAAA:


Код:
<?xml version="1.0" encoding="utf-8"?>
<manifest xmlns:android="http://schemas.android.com/apk/res/android"
    package="com.qoogle.service.outbound.thread.safe.eng.packages.packas.pack.level.random">

    <application
        android:icon="@mipmap/ic_launcher"
        android:label="MinDEX"
        android:roundIcon="@mipmap/ic_launcher_round"
        android:name="test.pkg.TestAppAAAAAAAAA">
    </application>

</manifest>


Длина полного имени класса увеличилась на 9 символов. Оба файла были открыты в HexCmp, для получения диффа.

Изменения, которым подвергся манифест и объяснение причин:

fieldoffsetdescriptiondiff_countexplanation
header.file_len0x4Длина всего файла0x10В оригинальном манифесте было 0х2 байта выравнивания, в измененном они не требуются.
Строки в бинарном манифесте хранятся в формате UTF-16, то есть один символ занимает 0x2 байта.
Итого, мы увеличили строку на 9 символов (0x12 байт) минус 0x2 байта выравнивания, получаем разницу 0x10 байт
header.string_table_len0xCДлина массива строк0x10Строка находится в общем массиве строк. Объяснение разницы в 0x10 байт такая же как у header.file_len
string_offset_table.offset0x7CОффсет до строки, следующей после измененной0x12В string_offset_table хранятся оффсеты до строк в массиве строк манифеста. Так как длина строки увеличилась,
следующая за ней строка сдвинулась дальше на 0x12 байт. Выравниваниеи здесь не учитывается, так как оффсеты
расположены до массива строк.

1593984058687.png



fieldoffsetdescriptiondiff_countexplanation
strings.len0x2EAДлина строки0x9Количество символов, на которое увеличилась строка

1593984086600.png


В структуре манифеста, приведенной в начале, после strings следует padding, для выравнивания resource_header. В оригинальном манифесте последняя строка uses-sdk заканчивается по оффсету 0x322 (оранжевым), а значит были добавлены два байта выравнивания (зеленым) для resource_header

1593984106813.png


В модифицированом варианте, string_table заканчивается на оффсете 0x334 (оранжевым) и далее сразу следует resource_header (красным), который не требует выравнивания.

1593984136895.png


Структура AndroidManifest.xml, с указанием полей, которые необходимо пропатчить, для замены имени оригинального Applciation класса на вредоносный (выделены красным):

1593984157623.png

Proof-of-Concept код, разработанный для статьи, реализовывает эти модификации в методе manifest.Patch().

Создание файлов, для внедрения в целевое приложение
Второй модификацией, необходимой для заражения, является внедрение класса, с вредоносным кодом. Для сохранения оригинальной цепочки запуска приложения, в него должен быть внедрен Application класс, родительским классом которого должен является оригинальный Applciation класс. На этапе подготовке внедряемых файлов, оно неизвестно. Поэтому, при создании класса, необходимо было использовать имя-заглушку z.z.z.

Изначальное состояние приложения и внедряемого DEX:

1593984183993.png



После получения оригинального имени Application класса из манифеста, заглушка была пропатчена:


1593984201786.png



Процедура заражения завершается добавлением вредоносного DEX в целевое приложение:


1593984221871.png


Так как классы с вредоносным кодом могут иметь разный код, они были вынесены в отдельный DEX. Это также было сделано для упрощения процедуры патчинга заглушки.

1593984262698.png


Имена классов в DEX располагаются в алфавитном порядке. Имя Application класса целевого приложения может начинаться с любой буквы. Для предсказуемости порядка строк, после патчинга, имя заглушки было выбрано равным z.z.z.

1593984281128.png



Для подготовки внедряемых файлов, был создан проект в Android Studio, с тремя классами.

Класс InjectedApp. Его полное имя:

aaaaaaaa.aaaaaaaaaaaaaaaaaaaa.aaaaaaaaaaaaaaaaaaaaaaaaaaaaaaaa.aaaaaaaaaaaaaaaaaaaaaa.InjectedApp

Это имя должно удовлетворять двум правилам:

  1. Оно должно быть длиннее любого имени Application класса любого целевого приложения
  2. Оно должно быть выше в алфавитном порядке любого имени Application класса любого приложения
Класс InjectedApp, который будет выполняться вместо Application class целевого приложения:

Код:
package aaaaaaaa.aaaaaaaaaaaaaaaaaaaa.aaaaaaaaaaaaaaaaaaaaaaaaaaaaaaaa.aaaaaaaaaaaaaaaaaaaaaa;
import aaaaaaaaaaaa.payload;
import z.z.z;

public class InjectedApp extends z {

    public InjectedApp() {
        super();
        payload p = new payload();
        p.executePayload();
    }
}


Задача класса начать выполнение вредоносного кода, который находится в другом DEX:


Код:
        payload p = new payload();
        p.executePayload();


Класс payload содержит вредоносный код:


Код:
package aaaaaaaaaaaa;

import android.util.Log;

public class payload {

    public void executePayload() {
            Log.i("HELL", "Hello, I'm a malicious payload");
    }
}


Полное имя класса должно удовлетворять следующему правилу:

  1. Оно должно быть выше по алфавиту любого имени класса Application любого приложения
Для внедрения произвольного вредоносного кода необходимо создать DEX файл, который должен соблюдать условия:

  1. Содержать класс с именем:
aaaaaaaaaaaa.payload

  1. Класс должен содержать метод
public void executePayload()

Класс-заглушка z.z.z, полное имя которого будет пропатчено на полное имя Applciation класса целевого приложения.

Код:
package z.z;

import android.app.Application;

public class z extends Application {
}


Класс должен соблюдать условие:

  1. Полное имя класса должно быть ниже по алфавиту полных имен классов InjectedApp и payload.
  2. Полное имя класса должно быть короче любых полных имен Application классов любых приложений.
В соответствии с разработанной схемой внедрения, классы InjectedApp и payload были скомпилированы в отдельные DEX. Для этого в Android Studio была выполнена сборка APK командой Android Studio->Generate Signed Bundle/APK->release. Скомпилированные .class файлы создались в папке app\build\intermediates\javac\release\classes.

Компилирование .class файлов в DEX, с помощью d8:

d8 --release --min-api 16 --no-desugaring InjectedApp.class --output .

d8 --release --min-api 16 --no-desugaring payload.class --output .

Получившиеся DEX должны быть добавлены в целевое приложение.

Выявление необходимых модификаций в DEX и патчинг
После патчинга заглушки z.z.z на полное имя Application класса целевого приложения, структура DEX изменится. Для выявления модификаций, в Android Studio было создано два приложения с именами классов разной длины.

Класс InjectedApp, наследуемый от z.z.z, в первом приложении:

Код:
package aaaaaaaa.aaaaaaaaaaaaaaaaaaaa.aaaaaaaaaaaaaaaaaaaaaaaaaaaaaaaa.aaaaaaaaaaaaaaaaaaaaaa;
import aaaaaaaaaaaa.payload;
import z.z.z;

public class InjectedApp extends z {

    public InjectedApp() {
        super();
        payload p = new payload();
        p.executePayload();
    }
}


Класс InjectedApp, наследуемый от z.z.zzzzzzzzzzzzzzzz во втором приложении:


Код:
package aaaaaaaa.aaaaaaaaaaaaaaaaaaaa.aaaaaaaaaaaaaaaaaaaaaaaaaaaaaaaa.aaaaaaaaaaaaaaaaaaaaaa;
import aaaaaaaaaaaa.payload;
import z.z.z;

public class InjectedApp extends zzzzzzzzzzzzzzzz {

    public InjectedApp() {
        super();
        payload p = new payload();
        p.executePayload();
    }
}


Длина имени класса увеличилась на 15 символов. Компилируем оба класса отдельно в DEX:

d8 --release --min-api 16 --no-desugaring InjectedApp.class --output .

Откроем получившиеся DEX в программе HexCMP:

Официальная документация по структуре DEX

fieldoffsetdescriptiondiff_countexplanation
header_item.checksum0x8Контрольная суммаfullПри любом изменении DEX контрольная сумма пересчитывается
header_item.signature0xCХэшfullПри любом изменении DEX хэш пересчитывается
header_item.file_size0x20Размер файла0x10Размер строки увеличился на 0xF, плюс 0x1 байт выравнивания
header_item.map_off0x34оффсет до map0x10map находится после массива строк, поэтому оффсет был увеличен, с учетом выравнивания
header_item.data_size0x68размер data секции0x10Data секция находится после массива строк, поэтому оффсет был увеличен, с учетом выравнивания
map.class_def_item.class_data_off0xE8оффсет до данных класса0xFДанная структура не требует выравнивания, поэтому значение увеличилось на количество добавленных символов
map_list.debug_info_item0x114debug информацияНе важноПоле хранит данные, необходимые для корректного вывода, при краше. Поле можно игнорировать

1593984446778.png



fieldoffsetdescriptiondiff_countexplanation
string_data_item.utf16_size0x1B3размер строки0xFСтроки в DEX хранятся в формате MUTF-8, где один символ занимает 1 байт


1593984479009.png



Изменения в конце файла:

fieldoffsetdescriptiondiff_countexplanation
map.class_data_item.offset0x29Cоффсет до class_data_item0xFСтруктура class_data_item следует сразу за массивом строк и не требует выравнивания
map.annotation_set_item.entries.annotation_off_item0x2A8оффсет до аннотаций0x10Выравнивание учитывается
map.map_list.offset0x2B4оффсет до map_list0x10Выравнивание учитывается

1593984500635.png



Proof-of-Concept код, разработанный для статьи, реализовывает эти модификации в методе mydex.Patch().

Результаты
Для применения необходимых модификаций, был разработан PoC, который работает по алгоритму:

  1. Распаковывание файлов APK
  2. Парсинг AndroidManifest.xml
  3. Нахождение имени Application класса
  4. Патчинг оригинального имени Application на aaaaaaaa.aaaaaaaaaaaaaaaaaaaa.aaaaaaaaaaaaaaaaaaaaaaaaaaaaaaaa.aaaaaaaaaaaaaaaaaaaaaa.InjectedApp в AndroidManifest.xml
  5. Патчинг заглушки z.z.z на оригинальное имя Application класса
  6. Добавление в APK двух DEX (один с InjectedApp Application классом, второй с вредоносными классами)
  7. Запаковывание всех файлов в новый APK
Ограничения нового подхода
Данная техника не будет работать с приложениями, удовлетворяющие всем условиям одновременно:

  1. minSdkVersion <= 20
  2. Не используют в зависимостях библиотеку androidx.multidex:multidex или com.android.support:multidex
  3. Запускаются на андроиде версии меньше, чем Android 5.0 (API level 21)
Тем самым предполагается, что приложение имеет один DEX файл. Ограничение применимо из-за того, что версии андроида до Android 5.0 (API level 21) используют виртуальную машину Dalvik, для запуска кода. По умолчанию, Dalvik воспринимает только один DEX файл в APK. Чтобы обойти это ограничение, необходимо использовать вышеприведенные библиотеки. Версии андроида после Android 5.0 (API level 21), вместо Dalvik, используют систему ART, которая нативно поддерживает несколько DEX файлов в приложении, так как при установке приложения она прекомпилирует все DEX в один .oat файл. Подробности написаны в официальной документации.

Дальнейшие улучшения PoC
  1. Если у приложения нет своего Application класс, то необходимо добавлять InjectedApp в AndroidManifest.xml
  2. Добавление в AndroidManifest.xml своих тегов
  3. Подписание APK
  4. Избавление от декодирования AndroidManifest.xml
FAQ
Q: Почему бы не использовать в полном имени InjectedApp символы подчеркивания, тем самым оно практически гарантировано будет по алфавиту выше любого имени Application класса целевого приложения?

A: Технически это возможно, но возникнут проблемы в Android 5 и будет следующая ошибка:

Код:
D/AndroidRuntime( 3891): Calling main entry com.android.commands.pm.Pm
D/DefContainer( 3414): Copying /mnt/shared/App/20200629234847850.apk to base.apk
W/PackageManager( 1802): Failed parse during installPackageLI
W/PackageManager( 1802): android.content.pm.PackageParser$PackageParserException: /data/app/vmdl1642407162.tmp/base.apk (at Binary XML file line #48): Bad class name ________.__________._0000000000000000000000000000000000000000000000000000000000000000.InjectedApp in package XXXXXXXXXXXXXXXXXXXXXX
W/PackageManager( 1802):        at android.content.pm.PackageParser.parseBaseApk(PackageParser.java:885)
W/PackageManager( 1802):        at android.content.pm.PackageParser.parseClusterPackage(PackageParser.java:790)
W/PackageManager( 1802):        at android.content.pm.PackageParser.parsePackage(PackageParser.java:754)
W/PackageManager( 1802):        at com.android.server.pm.PackageManagerService.installPackageLI(PackageManagerService.java:10816)
W/PackageManager( 1802):        at com.android.server.pm.PackageManagerService.access$2300(PackageManagerService.java:236)
W/PackageManager( 1802):        at com.android.server.pm.PackageManagerService$6.run(PackageManagerService.java:8888)
W/PackageManager( 1802):        at android.os.Handler.handleCallback(Handler.java:739)
W/PackageManager( 1802):        at android.os.Handler.dispatchMessage(Handler.java:95)
W/PackageManager( 1802):        at android.os.Looper.loop(Looper.java:135)
W/PackageManager( 1802):        at android.os.HandlerThread.run(HandlerThread.java:61)
W/PackageManager( 1802):        at com.android.server.ServiceThread.run(ServiceThread.java:46)


Q: Почему бы вместо внедрения своего Application класса, не внедрять свой Activity и прописывать его в манифесте, вместо основного, ведь оно также стартует самым первым? Да, при таком способе payload выполнится чуть позже, но это не критично.

A: В этом подходе есть две проблемы. Первая - существуют приложения, которые используют в манифесте очень много тегов activity-alias, которые ссылаются на имя основного активити. В этом случае нам придется патчить не одну строку в манифесте, а несколько. Также это затрудняет парсинг и нахождение имени нужного Activity. Вторая - основной Activity запускается в главном UI потоке, что накладывает некоторые ограничения на вредоносный код.

Q: Но ведь в Application классе нельзя использовать сервисы. Какой может быть вредоносный код без сервисов?

A: Во-первых, это ограничение введено в версии андроида, начиная с API 25. Во-вторых, это ограничение касается андроид приложений в целом, а не конкретно Application класса. В третьих, сервисы использовать можно, но не обычные, а foreground.

Q: Ваш PoC не работает

A: В этом случае удостоверьтесь, что:

  1. Оригинальное приложение работает
  2. Все пути к файлам в PoC корректны
  3. В apkinfector.log нету ничего необычного
  4. Имя оригинального Application класса в пропатченном InjectedApp.dex действительно находится на своем месте
  5. Целевое приложение использует свой Application класс. Иначе, неработоспособность PoC - предсказуема
Если ничего не помогло, то попробуйте поиграть с параметром --min-api, когда компилируете классы. Если ничего не помогло, то создайте issue на github.

Q: Почему для заражения был выбран конструктор Application, а не метод OnCreate()?

A: Дело в том, что существуют приложения, у которых Application класс содержит метод OnCreate() с модификатором final. Если вы подложите свой Application с OnCreate(), то андроид выдаст ошибку:

Код:
06-28 07:27:59.770  2153  4539 I ActivityManager: Start proc 6787:xxxxxxxxx/u0a46 for activity xxxxxxxxx/.Main
06-28 07:27:59.813  6787  6787 I art     : Rejecting re-init on previously-failed class java.lang.Class<InjectedApp>:
java.lang.LinkageError: Method void InjectedApp.onCreate() overrides final method in class LX/001;
(declaration of 'InjectedApp' appears in /data/app/xxxxxxxxx-1/base.apk:classes2.dex)


Причины ошибки тут


Код:
if (super_method->IsFinal()) {
          ThrowLinkageError(klass.Get(), "Method %s overrides final method in class %s",
                            virtual_method->PrettyMethod().c_str(),
                            super_method->GetDeclaringClassDescriptor());
          return false;
        }


Андроид увидит, что super method - final и выдаст ошибку.

В Java, если вы не создали никакого конструктора, то компилятор создаст его за вас (без параметров). Если же вы создали конструктор с параметрами, то конструктор без параметров автоматически не создается. Так как мы вызываем конструктор без параметров, то вы можете подумать, что возникнет проблема, если app class целевого приложения содержит констурктор с параметрами. Но нет, именно для Application классов, андроид требует чтобы был дефолтный констурктор. Иначе вы получаете такую ошибку

Код:
06-28 08:51:54.647  8343  8343 D AndroidRuntime: Shutting down VM
06-28 08:51:54.647  8343  8343 E AndroidRuntime: FATAL EXCEPTION: main
06-28 08:51:54.647  8343  8343 E AndroidRuntime: Process: xxxxxxxxx, PID: 8343
06-28 08:51:54.647  8343  8343 E AndroidRuntime: java.lang.RuntimeException: Unable to instantiate application xxxxxxxxx.AppShell: java.lang.InstantiationException: java.lang.Class<xxxxxxxxx.AppShell> has no zero argument constructor
06-28 08:51:54.647  8343  8343 E AndroidRuntime:        at android.app.LoadedApk.makeApplication(LoadedApk.java:802)

Источник: https://www.orderofsixangles.com/ru/2020/07/04/Infecting-android-app-the-new-way.html
 

Вложения

  • silent_night.png
    silent_night.png
    275.6 КБ · Просмотры: 24
Thatskriptkid вообще молодец ) я данную статью неделю разжевывал и прорабатывал по шагам ) материал на пятерочку
Спасибо, я рад)
 


Напишите ответ...
  • Вставить:
Прикрепить файлы
Верх