• XSS.stack #1 – первый литературный журнал от юзеров форума

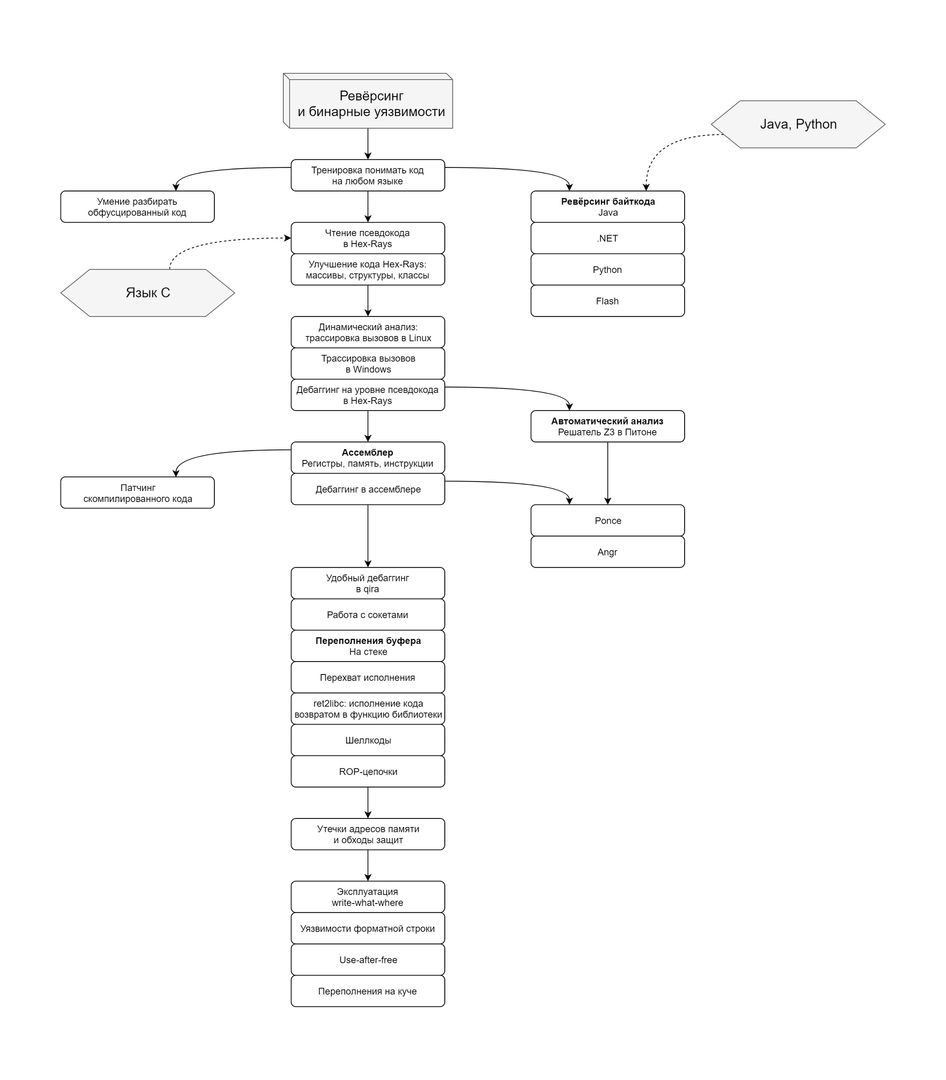
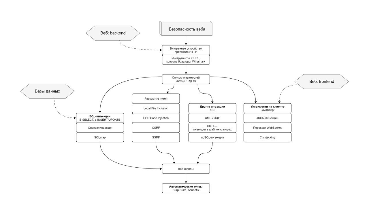
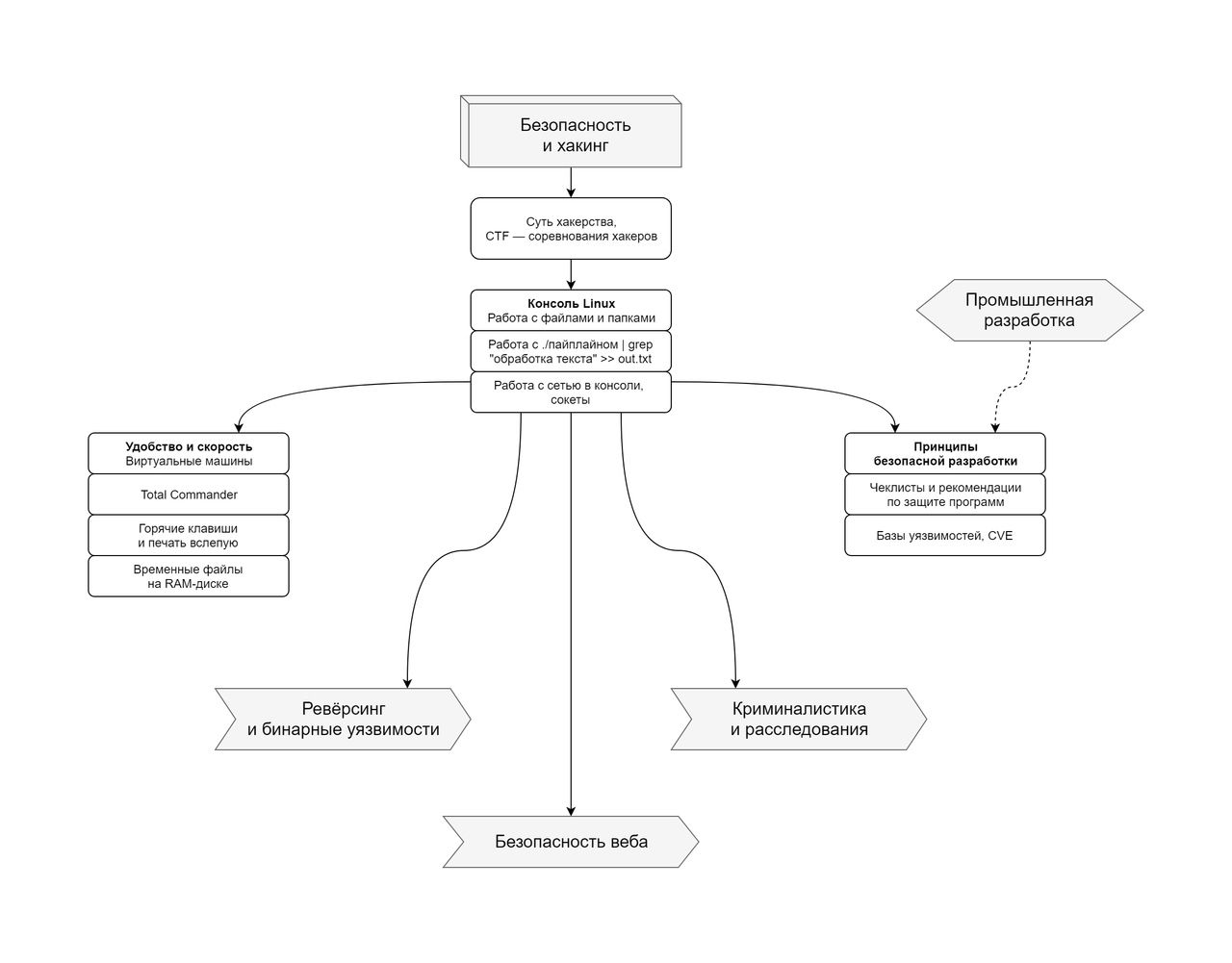
ИБ в картинках - дерево знаний

weaver

31 c0 bb ea 1b e6 77 66 b8 88 13 50 ff d3
Забанен
Регистрация
19.12.2018
Сообщения
3 301
Решения
11
Реакции
4 622
Депозит
0.0001
Пожалуйста, обратите внимание, что пользователь заблокирован
3937


3938


3939

3940
 


Напишите ответ...
  • Вставить:
Прикрепить файлы
Верх